上海市嘉定区2019年高三第一学期期末(一模)学科质量检测政治试题及答案(word版).doc本文件免费下载 【共14页】

上海市嘉定区2019年高三第一学期期末(一模)学科质量检测政治试题及答案(word版).doc
上海市嘉定区2019年高三第一学期期末(一模)学科质量检测政治试题及答案(word版).doc
上海市嘉定区2019年高三第一学期期末(一模)学科质量检测政治试题及答案(word版).doc
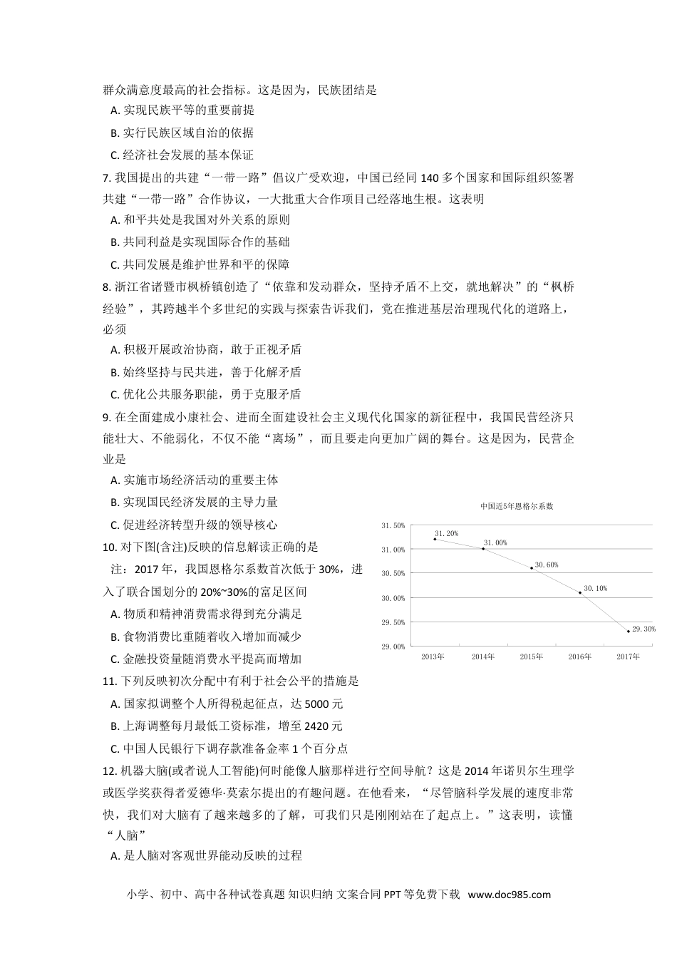
嘉定区2018~2019学年第一学期期末高三年级政治学科等级考质量检测试卷考生注意:2019.11.本卷共试6,分页满100分,考试时间60分。钟2.本考分卷和答。卷包括三部分,第一部分全部,第二部分试设试题纸试为选择题为材料分析,第三部分述。题为论题3.答前,必在答上用楚姓名和准考,用在答卡上正题务题纸钢笔清填写证号并铅笔题确涂准考。交卷需交答,卷不用上交。写证号时题纸试4.作答必涂()或(非)在答上,在卷上作答一律不得分。须选择题写选择题题纸试第一部分的作答必涂在答上相的域,第二、第三部分的作答必须题纸应区须在答写题纸上卷的位置。与试题号对应一、单项选择题(共60分,每题3分)第1-16题,选出正确答案得3分,错选得0分。1.改革开放40年来,随着城乡统筹发展不断推进,工农联盟得到了进一步巩固和发展。工农联盟是我国人民民主专政国家政权的A.阶级基础B.依靠力量C.坚强柱石2.民主与专政是辩证统一的。民主A.是专政的途径和方式B.是专政的保障和手段C.是专政的前提和基础3.人大代表是人民权力的受托者,这种受托性质表明A.人大代表是人民直接选举产生的代表B.人大代表只代表所在选区选民的利益C.人大代表是人民利益和意志的表达者4.2013年以来(截至2018年10月),人民法院共审理各类国家赔偿案件2.8万余件。赔偿义务机关分别涵盖公、检、法、司等国家机关,案件类型包括刑事违法扣押赔偿、无罪羁押赔偿、错误执行赔偿,以及怠于履职赔偿等。这说明A.有法必依是加强社会主义法制的中心环节B.执法必严是社会主义法制权威的体现C.违法必究是社会主义法制强制力的体现5.香港、澳门融入国家发展大局,是“一国两制”的应有之义,这是因为,“一国两制”方针A.坚持“一国”是前提和基础B.坚持港澳与内地的优势互补C.坚持发挥港澳的特殊重要性6.广西壮族自治区党委和政府把“像爱护自己的眼睛一样爱护民族团结”作为一种政治责任,常抓不懈,代代相传。多年来社会舆情跟踪调查表明,“民族关系”一直是广西各族小学、初中、高中各种试卷真题知识归纳文案合同PPT等免费下载www.doc985.com群众满意度最高的社会指标。这是因为,民族团结是A.实现民族平等的重要前提B.实行民族区域自治的依据C.经济社会发展的基本保证7.我国提出的共建“一带一路”倡议广受欢迎,中国已经同140多个国家和国际组织签署共建“一带一路”合作协议,一大批重大合作项目己经落地生根。这表明A.和平共处是我国对外关系的原则B.共同利益是实现国际合作的基础C.共同发展是维护世界和平的保障8.浙江省诸暨市枫桥镇创造了“依靠和发动群众,坚持矛盾不上交,就地解决”的“枫桥经验”,其跨越半个多世纪的实践与探索告诉我们,党在推进基层治理现代化的道路上,必须A.积极开展政治协商,敢于正视矛盾B.始终坚持与民共进,善于化解矛盾C.优化公共服务职能,勇于克服矛盾9.在全面建成小康社会、进而全面建设社会主义现代化国家的新征程中,我国民营经济只能壮大、不能弱化,不仅不能“离场”,而且要走向更加广阔的舞台。这是因为,民营企业是A.实施市场经济活动的重要主体B.实现国民经济发展的主导力量C.促进经济转型升级的领导核心10.对下图(含注)反映的信息解读正确的是注:2017年,我国恩格尔系数首次低于30%,进入了联合国划分的20%~30%的富足区间A.物质和精神消费需求得到充分满足B.食物消费比重随着收入增加而减少C.金融投资量随消费水平提高而增加11.下列反映初次分配中有利于社会公平的措施是A.国家拟调整个人所得税起征点,达5000元B.上海调整每月最低工资标准,增至2420元C.中国人民银行下调存款准备金率1个百分点12.机器大脑(或者说人工智能)何时能像人脑那样进行空间导航?这是2014年诺贝尔生理学或医学奖获得者爱德华·莫索尔提出的有趣问题。在他看来,“尽管脑科学发展的速度非常快,我们对大脑有了越来越多的了解,可我们只是刚刚站在了起点上。”这表明,读懂“人脑”A.是人脑对客观世界能动反映的过程小学、初中、高中各种试卷真题知识归纳文案合同PPT等免费下载www.doc985.com中国近5年恩格尔系数29.30%30.10%30.60%31.00%31.20%29.00%29.50%30.00%30.50%31.00%31.50%2013年2014...

1、当您付费下载文档后,您只拥有了使用权限,并不意味着购买了版权,文档只能用于自身使用,不得用于其他商业用途(如 [转卖]进行直接盈利或[编辑后售卖]进行间接盈利)。
2、本站所有内容均由合作方或网友上传,本站不对文档的完整性、权威性及其观点立场正确性做任何保证或承诺!文档内容仅供研究参考,付费前请自行鉴别。
3、如文档内容存在违规,或者侵犯商业秘密、侵犯著作权等,请点击“违规举报”。

碎片内容

与本文档类似文档
2021版】高中政治新教材 必修三 第1单元 周练过关(二).docx
2021版】高中政治新教材 必修三 第1单元 周练过关(二).docx
免费
27下载
2024年新高考政治资料  题型五 原因意义类主观题.doc
2024年新高考政治资料 题型五 原因意义类主观题.doc
免费
0下载
选择性必修1《当代国际政治与经济》(思维导图 高频考点 易错扫描)-备战2024年高考政治抢分秘籍(新高考专用)[h][44196982].docx
选择性必修1《当代国际政治与经济》(思维导图 高频考点 易错扫描)-备战2024年高考政治抢分秘籍(新高考专用)[h][44196982].docx
免费
0下载
2024年新高考政治资料  第03课 领会科学思维(讲义)(解析版).docx
2024年新高考政治资料 第03课 领会科学思维(讲义)(解析版).docx
免费
0下载
2024年新高考政治资料  专题十 训练1 辩证唯物主义认识论.docx
2024年新高考政治资料 专题十 训练1 辩证唯物主义认识论.docx
免费
0下载
第四课 和平与发展 练习(原卷版)【抢分秘籍】2025年高考政治一轮复习精讲精练.doc
第四课 和平与发展 练习(原卷版)【抢分秘籍】2025年高考政治一轮复习精讲精练.doc
免费
0下载
时政热点7 中欧全面战略伙伴关系20周年(热点背景+链接教材+创新演练)-【每月时政】2024届高考政治时政热点专题(新高考通用).docx
时政热点7 中欧全面战略伙伴关系20周年(热点背景+链接教材+创新演练)-【每月时政】2024届高考政治时政热点专题(新高考通用).docx
免费
0下载
必修4 第二十五课 发展中国特色社会主义文化.pptx
必修4 第二十五课 发展中国特色社会主义文化.pptx
免费
0下载
2024版《大考卷》全程考评特训卷·政治【统考版】好题精准练 17.docx
2024版《大考卷》全程考评特训卷·政治【统考版】好题精准练 17.docx
免费
2下载
2025年新高考政治资料  专题十二 训练1 世界多极化与中国外交.docx
2025年新高考政治资料 专题十二 训练1 世界多极化与中国外交.docx
免费
0下载
2025届高考政治一轮总复习素养提升训练题必修4第三单元文化传承与文化创新第七课继承发展中华优秀传统文化.doc
2025届高考政治一轮总复习素养提升训练题必修4第三单元文化传承与文化创新第七课继承发展中华优秀传统文化.doc
免费
0下载
5个「热点人物素材」.docx
5个「热点人物素材」.docx
免费
0下载
2024年新高考政治资料  选择性必修2 大题攻略 主观题对“知识产权的保护”的考查.docx
2024年新高考政治资料 选择性必修2 大题攻略 主观题对“知识产权的保护”的考查.docx
免费
0下载
2024年高考政治一轮复习讲义(部编版)选择性必修2 大题攻略 主观题对“合同的订立、履行及其违约”的考查.docx
2024年高考政治一轮复习讲义(部编版)选择性必修2 大题攻略 主观题对“合同的订立、履行及其违约”的考查.docx
免费
7下载
2018年全国统一高考政治试卷(新课标ⅱ)往年高考真题.doc
2018年全国统一高考政治试卷(新课标ⅱ)往年高考真题.doc
免费
0下载
上海市奉贤区2016年高三第一学期期末(一模)学科质量检测政治试题及答案(word版).doc
上海市奉贤区2016年高三第一学期期末(一模)学科质量检测政治试题及答案(word版).doc
免费
0下载
高中2024版考评特训卷·思想政治【新教材】核心考点增分练 35.docx
高中2024版考评特训卷·思想政治【新教材】核心考点增分练 35.docx
免费
0下载
高考政治复习  第三课 订约履约 诚信为本 练习(解析版)【抢分秘籍】2025年高考政治一轮复习精讲精练.doc
高考政治复习 第三课 订约履约 诚信为本 练习(解析版)【抢分秘籍】2025年高考政治一轮复习精讲精练.doc
免费
0下载
2023年高考政治试卷(江苏)(空白卷) (1).docx
2023年高考政治试卷(江苏)(空白卷) (1).docx
免费
0下载
高考政治专题10 《政治生活》综合主观题-学易金卷:十年(2014-2023)高考政治真题分项汇编(全国通用)(解析卷).docx
高考政治专题10 《政治生活》综合主观题-学易金卷:十年(2014-2023)高考政治真题分项汇编(全国通用)(解析卷).docx
免费
0下载
我的小文库
实名认证
内容提供者

提供高质量免费文档试卷下载,如果满意请告诉您身边的人,如果不满意请告诉我们,您的意见对于我们很重要,是我们不断进步的动力

阅读排行

确认删除?
回到顶部
客服号
  • 客服QQ点击这里给我发消息
QQ群
  • QQ群点击这里加入QQ群
提交所需资料详情,我们来帮找资料