2021年上海市浦东新区高考历史二模试卷.doc本文件免费下载 【共22页】

2021年上海市浦东新区高考历史二模试卷.doc
2021年上海市浦东新区高考历史二模试卷.doc
2021年上海市浦东新区高考历史二模试卷.doc
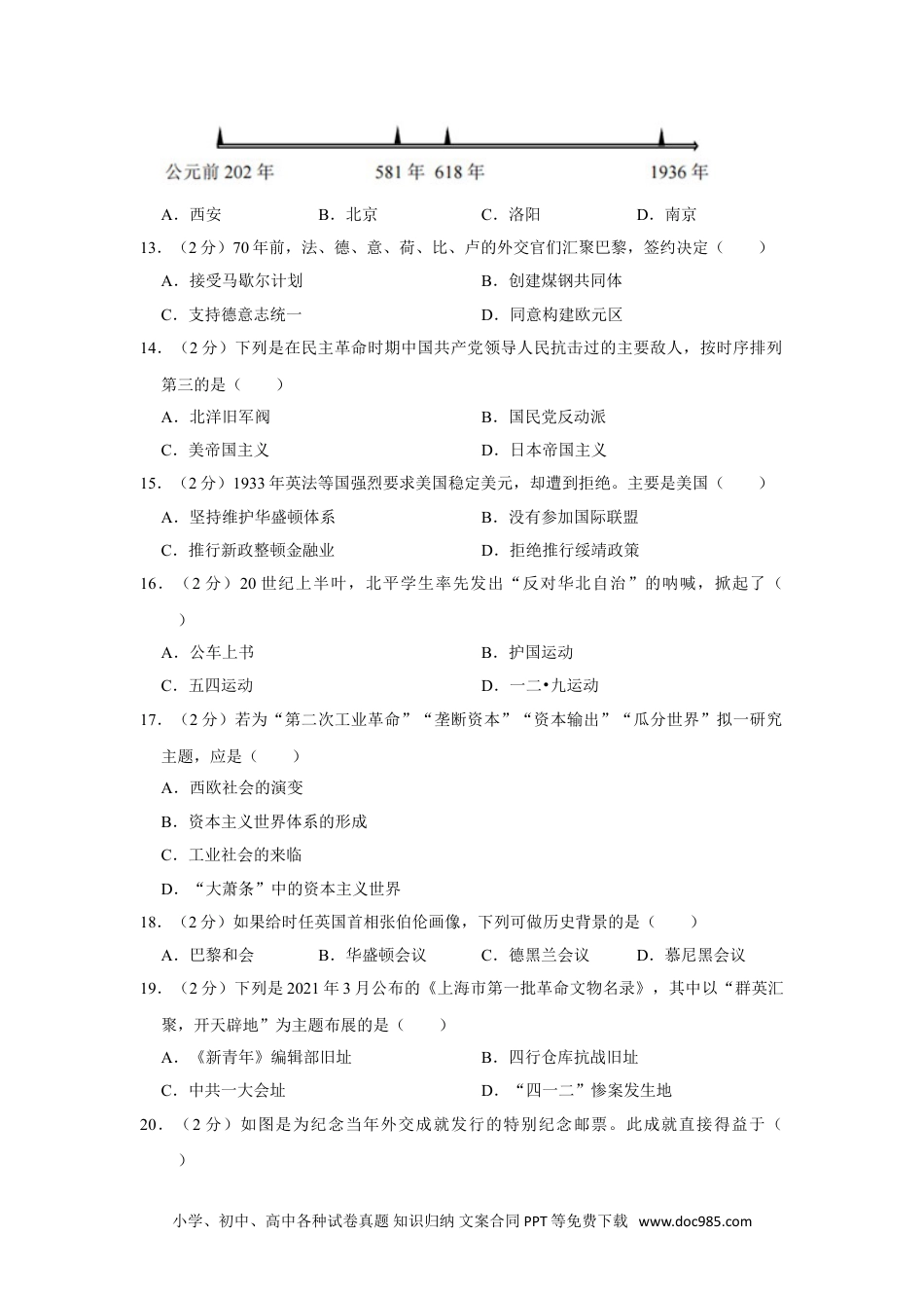
2021年上海市浦东新区高考历史二模试卷一、选择题(共20题,每题2分。每题只有一个正确答案,请将代表该答案的选项字母做在答题纸上,做在试卷上没有分数。)1.(2分)如图是考古发掘出土的政府文书,其所载的内容最可能涉及()A.仁政民本B.郡县行政C.礼乐德治D.无为而治2.(2分)“宗庙之牺(牺牛),为畎亩之勤”。此种现象推广始于()A.商朝晚期B.西周晚期C.春秋战国D.秦汉时期3.(2分)最早将丝绸之路上的重镇敦煌置于大一统的中国版图内是在()A.秦皇统一B.文景之治C.汉武帝时代D.开元盛世4.(2分)某皇帝颁旨:贩运海货到泉州港,完成或超过规定的交易额,可得重奖和官位。此事最可能发生在()A.汉朝B.唐朝C.宋朝D.清朝5.(2分)如图是1521年创作的木版画,它能佐证作者()A.支持环球航行B.赞成宗教改革C.笃信罗马教皇D.鼓吹自由平等6.(2分)明治维新伊始,政府推行殖产兴业需要巨额资金,为此()小学、初中、高中各种试卷真题知识归纳文案合同PPT等免费下载www.doc985.comA.推行废藩置县B.实行四民平等C.发动甲午战争D.实行地税改革7.(2分)18世纪晚期,英国国内出现了修建运河交通网的热潮。其主要动机是方便运输()A.煤炭B.军队C.黑奴D.工人8.(2分)19世纪末德国外长曾声称,在马关的要求将确立“日本对中国所有沿海省份实际上的优势。”此后,他呼吁日本应交还()A.朝鲜半岛B.辽东半岛C.山东半岛D.台湾岛屿9.(2分)如图是1894年湖广总督张之洞兴建的企业。由图可见,该企业()A.以官督商办管理B.采用工厂化生产C.产品以外销为主D.以士兵生产为主10.(2分)沙俄外交大臣曾得意地说:“1900年的对华战争为历史上少有的最够本的战争。”他“炫耀”的是获得了()A.大片土地B.巨额赔款C.矿山路权D.“门户开放”11.(2分)如图是创作于20世纪20年代末的漫画,它反映的历史是()A.柯立芝繁荣B.经济大危机C.珍珠港事件D.马歇尔计划12.(2分)如图时间轴中的年代可作为记录某城编年史中的关键史事。此城是()小学、初中、高中各种试卷真题知识归纳文案合同PPT等免费下载www.doc985.comA.西安B.北京C.洛阳D.南京13.(2分)70年前,法、德、意、荷、比、卢的外交官们汇聚巴黎,签约决定()A.接受马歇尔计划B.创建煤钢共同体C.支持德意志统一D.同意构建欧元区14.(2分)下列是在民主革命时期中国共产党领导人民抗击过的主要敌人,按时序排列第三的是()A.北洋旧军阀B.国民党反动派C.美帝国主义D.日本帝国主义15.(2分)1933年英法等国强烈要求美国稳定美元,却遭到拒绝。主要是美国()A.坚持维护华盛顿体系B.没有参加国际联盟C.推行新政整顿金融业D.拒绝推行绥靖政策16.(2分)20世纪上半叶,北平学生率先发出“反对华北自治”的呐喊,掀起了()A.公车上书B.护国运动C.五四运动D.一二•九运动17.(2分)若为“第二次工业革命”“垄断资本”“资本输出”“瓜分世界”拟一研究主题,应是()A.西欧社会的演变B.资本主义世界体系的形成C.工业社会的来临D.“大萧条”中的资本主义世界18.(2分)如果给时任英国首相张伯伦画像,下列可做历史背景的是()A.巴黎和会B.华盛顿会议C.德黑兰会议D.慕尼黑会议19.(2分)下列是2021年3月公布的《上海市第一批革命文物名录》,其中以“群英汇聚,开天辟地”为主题布展的是()A.《新青年》编辑部旧址B.四行仓库抗战旧址C.中共一大会址D.“四一二”惨案发生地20.(2分)如图是为纪念当年外交成就发行的特别纪念邮票。此成就直接得益于()小学、初中、高中各种试卷真题知识归纳文案合同PPT等免费下载www.doc985.comA.“一国两制”B.全方位外交C.中美关系正常化D.和平共处五项原则二、综合题21.(16分)城市的故事古今城市都是文明汇聚之地,人类社会的重大变迁也往往以城市为舞台,演出一幕幕精彩的历史故事。(1)请将下列城市与表格中的数字符号一一对应。A.香港B.纽约C.洛阳D.澳门E.法兰克福序号名称城市说明(一)咸阳第一个大一统帝国的都城①北魏时期,孝文帝由平城迁都至此广州由唐至清,长期存续的外贸口...

1、当您付费下载文档后,您只拥有了使用权限,并不意味着购买了版权,文档只能用于自身使用,不得用于其他商业用途(如 [转卖]进行直接盈利或[编辑后售卖]进行间接盈利)。
2、本站所有内容均由合作方或网友上传,本站不对文档的完整性、权威性及其观点立场正确性做任何保证或承诺!文档内容仅供研究参考,付费前请自行鉴别。
3、如文档内容存在违规,或者侵犯商业秘密、侵犯著作权等,请点击“违规举报”。

碎片内容

与本文档类似文档
2008年浙江省高考历史(含解析版).doc
2008年浙江省高考历史(含解析版).doc
免费
5下载
2025年新高考历史资料  大题突破技法22非选择题解答“四要四不要”课件.pptx
2025年新高考历史资料 大题突破技法22非选择题解答“四要四不要”课件.pptx
免费
0下载
【2024年一轮复习收官卷】第一模拟(海南卷)(原卷版).docx
【2024年一轮复习收官卷】第一模拟(海南卷)(原卷版).docx
免费
0下载
2023《微专题·小练习》·历史·新教材第2练.docx
2023《微专题·小练习》·历史·新教材第2练.docx
免费
6下载
高中2022·微专题·小练习·历史【新高考】第32练.docx
高中2022·微专题·小练习·历史【新高考】第32练.docx
免费
0下载
2024年新高考历史资料  热点6 外交与大国博弈.docx
2024年新高考历史资料 热点6 外交与大国博弈.docx
免费
0下载
高中2023《微专题·小练习》·历史·新教材第29练.docx
高中2023《微专题·小练习》·历史·新教材第29练.docx
免费
0下载
【高考历史】备战2024年(新高考专用)专题08 中华人民共和国时期:新中国的成立与社会主义建设道路的探索和发展(解析版).docx
【高考历史】备战2024年(新高考专用)专题08 中华人民共和国时期:新中国的成立与社会主义建设道路的探索和发展(解析版).docx
免费
0下载
精品解析:2025届上海市青浦区高三上学期期终学业质量调研(一模)历史(解析版).docx
精品解析:2025届上海市青浦区高三上学期期终学业质量调研(一模)历史(解析版).docx
免费
0下载
2017年高考历史试卷(新课标Ⅰ)(空白卷) (4).docx
2017年高考历史试卷(新课标Ⅰ)(空白卷) (4).docx
免费
0下载
2023《大考卷》二轮专项分层特训卷·历史【新教材】辽宁专版小题满分练(五).docx
2023《大考卷》二轮专项分层特训卷·历史【新教材】辽宁专版小题满分练(五).docx
免费
5下载
2022年高考历史试卷(全国甲卷)(空白卷) (6).docx
2022年高考历史试卷(全国甲卷)(空白卷) (6).docx
免费
1下载
2025年新高考历史资料  第27讲 资本主义世界殖民体系和世界市场的形成(课件).pptx
2025年新高考历史资料 第27讲 资本主义世界殖民体系和世界市场的形成(课件).pptx
免费
0下载
高考历史复习  板块四 第十一单元 第31讲 中古时期的亚洲、非洲和美洲 (1).docx
高考历史复习 板块四 第十一单元 第31讲 中古时期的亚洲、非洲和美洲 (1).docx
免费
0下载
2025年新高考历史资料  (一) 突破“文字类”材料情境 (1).pptx
2025年新高考历史资料 (一) 突破“文字类”材料情境 (1).pptx
免费
0下载
2024年新高考历史资料  押江苏卷第5题 明清时期(1840年之前)(解析版).docx
2024年新高考历史资料 押江苏卷第5题 明清时期(1840年之前)(解析版).docx
免费
0下载
第10讲+明至清中叶的经济与文化-【精准备考】2025年新高三历史一轮复习备课课件(新教材新高考).pptx
第10讲+明至清中叶的经济与文化-【精准备考】2025年新高三历史一轮复习备课课件(新教材新高考).pptx
免费
0下载
上海市崇明区2018年高三第二学期期中(二模)学科质量检测历史试题及答案(word解析版).doc
上海市崇明区2018年高三第二学期期中(二模)学科质量检测历史试题及答案(word解析版).doc
免费
0下载
2024年高考历史一轮复习讲义(部编版)板块5 第11单元 训练29 走向整体的世界.docx
2024年高考历史一轮复习讲义(部编版)板块5 第11单元 训练29 走向整体的世界.docx
免费
20下载
精品解析:2024届上海市黄浦区高三下学期二模考试历史试卷(原卷版).docx
精品解析:2024届上海市黄浦区高三下学期二模考试历史试卷(原卷版).docx
免费
0下载

发表评论取消回复

参与评论可获取积分奖励  
我的小文库
实名认证
内容提供者

提供高质量免费文档试卷下载,如果满意请告诉您身边的人,如果不满意请告诉我们,您的意见对于我们很重要,是我们不断进步的动力

阅读排行

确认删除?
回到顶部
客服号
  • 客服QQ点击这里给我发消息
QQ群
  • QQ群点击这里加入QQ群
提交所需资料详情,我们来帮找资料