五年级下册语文 专项训练3 查字典.doc本文件免费下载 【共4页】

五年级下册语文  专项训练3 查字典.doc
五年级下册语文  专项训练3 查字典.doc
五年级下册语文  专项训练3 查字典.doc
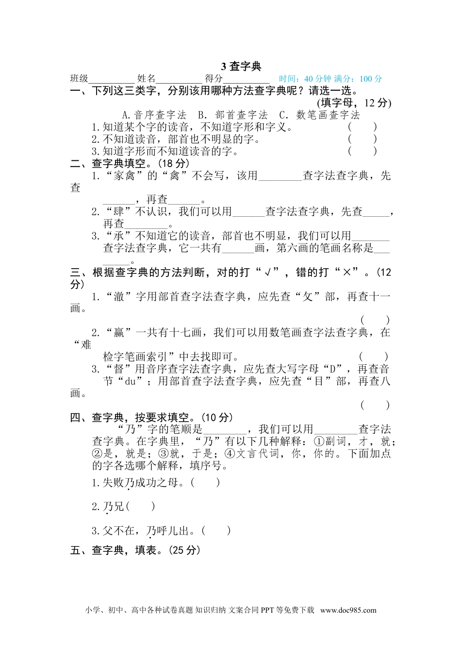
3查字典班级__________姓名__________得分__________时间:40分钟满分:100分一、下列这三类字,分别该用哪种方法查字典呢?请选一选。(填字母,12分)A.音序查字法B.部首查字法C.数笔画查字法1.知道某个字的读音,不知道字形和字义。()2.不知道读音,部首也不明显的字。()3.知道字形而不知道读音的字。()二、查字典填空。(18分)1.“家禽”的“禽”不会写,该用________查字法查字典,先查______,再查______。2.“肆”不认识,我们可以用______查字法查字典,先查_____,再查________。3.“承”不知道它的读音,部首也不明显,我们可以用_______查字法查字典,它一共有______画,第六画的笔画名称是________。三、根据查字典的方法判断,对的打“√”,错的打“×”。(12分)1.“澈”字用部首查字法查字典,应先查“攵”部,再查十一画。()2.“赢”一共有十七画,我们可以用数笔画查字法查字典,在“难检字笔画索引”中去找即可。()3.“督”用音序查字法查字典,应先查大写字母“D”,再查音节“du”;用部首查字法查字典,应先查“目”部,再查八画。()四、查字典,按要求填空。(10分)“乃”字的笔顺是________,我们可以用________查字法查字典。在字典里,“乃”有以下几种解释:①副词,才,就;②是,就是;③就,于是;④文言代词,你,你的。下面加点的字各选哪个解释,填序号。1.失败乃成功之母。()2.乃兄()3.父不在,乃呼儿出。()五、查字典,填表。(25分)小学、初中、高中各种试卷真题知识归纳文案合同PPT等免费下载www.doc985.com六、阅读练习。(23分)动物的“睡眠”动物睡眠是为了休息,但又不全是为了休息。夏天的傍晚,蝙蝠在院子里,在旷野上空,忽东忽西、忽高忽低地飞翔,它们边飞边捉蚊子、夜蛾等飞虫吃。可是等到冬天来临,天气冷了,蚊子、夜蛾死的死,躲的躲,蝙蝠就用“睡眠”的办法来对待绝粮。冬天来临之前,蝙蝠三五成群地找个昏暗的山洞或屋檐进行集体睡眠。它们睡觉的方式很特别,双脚抓住岩石、木棍等东西,成团成簇地倒挂着睡觉。它们昏昏沉沉一睡就是四五个月哩。待到来年春暖花开时,蚊子、夜蛾活跃了,蝙蝠才伸伸懒腰,打打哈欠,开始新一年的生活。蝙蝠睡大觉是在冬天,所以管它叫“冬眠”。海参也有睡大觉的本事。不过海参睡眠的季节不是冬天,而是夏天。这是什么原因呢?原来海参靠吃海底的虫子维持生命。夏天到了,海面上风和日丽,气候炎热,原来在海底过冬的虫子,都浮到海面上来生活。只会在海底下蠕动的海参,不能浮上海面追逐虫子,唯一的办法,就是睡大觉。海参要睡多长时间呢?一般来说,要睡上四五个月。等到夏天过去了,冬天来临了,热烘烘的海面变得寒气逼人,虫子们受不了,又回到海底过冬时,海参的“粮食”就来了,海参也就醒过来了。因为海参睡眠的季节是在夏天,所以叫作“夏眠”。蜗牛这种动物更有意思,它动不动就关起门来睡大觉。冬小学、初中、高中各种试卷真题知识归纳文案合同PPT等免费下载www.doc985.com天,它要“冬眠”;夏天不下雨的时候,它要“夏眠”;要是碰上了干旱的年头,二十个月不下雨,蜗牛就睡它二十个月。等到天气暖了,又下着雨,蜗牛才推开大门,缓慢地伸出身子,背着“房子”,痛痛快快地逛一逛,饱饱地吃上一顿。蜗牛真可以称得上是“瞌睡大王”了。(有删改)1.“参”用部首查字法查字典,应先查_____部,再查_______画;短文中“海参”的“参”的读音是________,它还有多个读音,请查字典,写出“参”在下列词语中的读音。(5分)(1)参加()(2)参差不齐()2.短文介绍了__________、__________和__________的睡眠。其中,________在冬天睡眠,________在夏天睡眠。(10分)3.短文是从哪两个方面来写蜗牛号称“瞌睡大王”的?(4分)________________________________________________________________________________________________________4.结合短文理解“动物睡眠是为了休息,但又不全是为了休息”这句话。(4分)________________________________________________________________________________________________________小学、初中、高中各种试卷真题知识归纳文案合同PPT等免费下载www.doc985....

1、当您付费下载文档后,您只拥有了使用权限,并不意味着购买了版权,文档只能用于自身使用,不得用于其他商业用途(如 [转卖]进行直接盈利或[编辑后售卖]进行间接盈利)。
2、本站所有内容均由合作方或网友上传,本站不对文档的完整性、权威性及其观点立场正确性做任何保证或承诺!文档内容仅供研究参考,付费前请自行鉴别。
3、如文档内容存在违规,或者侵犯商业秘密、侵犯著作权等,请点击“违规举报”。

碎片内容

与本文档类似文档
部编版五年级上册一课一练课时练习题(含答案)-23鸟的天堂.pdf
部编版五年级上册一课一练课时练习题(含答案)-23鸟的天堂.pdf
免费
0下载
小学语文五年级上册8统编版语文期中测试题D(含答案).docx
小学语文五年级上册8统编版语文期中测试题D(含答案).docx
免费
7下载
五年级下册语文试题- 期末测试(提升卷)(含答案)人教部编版.docx
五年级下册语文试题- 期末测试(提升卷)(含答案)人教部编版.docx
免费
1下载
小学语文五年级下册第二单元(B卷·能力篇)-2022-2023学年单元分层训练AB卷(部编版)_new.docx
小学语文五年级下册第二单元(B卷·能力篇)-2022-2023学年单元分层训练AB卷(部编版)_new.docx
免费
28下载
语文五年级下册  全册类文阅读练习类文阅读试题-4、三月桃花水(2020部编版)(含答案).docx
语文五年级下册 全册类文阅读练习类文阅读试题-4、三月桃花水(2020部编版)(含答案).docx
免费
10下载
五年级下册语文 第七单元 主题训练卷.doc
五年级下册语文 第七单元 主题训练卷.doc
免费
1下载
五年级上册语文部编版期末专项训练卷3形近字、同音字(含答案)(含答案).pdf
五年级上册语文部编版期末专项训练卷3形近字、同音字(含答案)(含答案).pdf
免费
1下载
统编版语文五年级上册古诗与日积月累((注释、译文).doc
统编版语文五年级上册古诗与日积月累((注释、译文).doc
免费
1下载
语文五年级下册  全册类文阅读练习类文阅读试题-9 古诗三首 人教(部编版)(含答案).docx
语文五年级下册 全册类文阅读练习类文阅读试题-9 古诗三首 人教(部编版)(含答案).docx
免费
25下载
部编版小学五年级上册类文阅读理解练习题含答案-26 忆读书.doc
部编版小学五年级上册类文阅读理解练习题含答案-26 忆读书.doc
免费
1下载
【精品】人教部编版五年级语文上册期末试卷(4)(有答案).docx
【精品】人教部编版五年级语文上册期末试卷(4)(有答案).docx
免费
19下载
小学语文五年级上册4统编版【语文】-5年级上册期中测试卷(四)(含答案).doc
小学语文五年级上册4统编版【语文】-5年级上册期中测试卷(四)(含答案).doc
免费
13下载
五年级下册语文试题-期末综合测评卷(一)(含解析) 人教部编版.docx
五年级下册语文试题-期末综合测评卷(一)(含解析) 人教部编版.docx
免费
1下载
小学语文五年级下册【精品独家】2022-2023春语文试题-期末测试题(六)-(含答案,含解析).docx
小学语文五年级下册【精品独家】2022-2023春语文试题-期末测试题(六)-(含答案,含解析).docx
免费
25下载
小学语文五年级下册【分层作业】 21《杨氏之子》课时练 提高篇(含答案)部编版.docx.docx
小学语文五年级下册【分层作业】 21《杨氏之子》课时练 提高篇(含答案)部编版.docx.docx
免费
20下载
小学语文五年级下册6 景阳冈课时练 (2).docx
小学语文五年级下册6 景阳冈课时练 (2).docx
免费
1下载
小学五年级语文下册 类文阅读试题-15 自相矛盾(含答案)人教(部编版).docx
小学五年级语文下册 类文阅读试题-15 自相矛盾(含答案)人教(部编版).docx
免费
1下载
五年级语文下册 期中模拟测试卷二.docx
五年级语文下册 期中模拟测试卷二.docx
免费
1下载
小学语文五年级下册第七单元知识小结_人教(部编版) (1).docx
小学语文五年级下册第七单元知识小结_人教(部编版) (1).docx
免费
5下载
小学语文五年级下册【考点精练】语文期末基础知识复习专项——句子专项练习(部编版,含答案解析).docx
小学语文五年级下册【考点精练】语文期末基础知识复习专项——句子专项练习(部编版,含答案解析).docx
免费
10下载
我的小文库
实名认证
内容提供者

提供高质量免费文档试卷下载,如果满意请告诉您身边的人,如果不满意请告诉我们,您的意见对于我们很重要,是我们不断进步的动力

相关文档

阅读排行

确认删除?
回到顶部
客服号
  • 客服QQ点击这里给我发消息
QQ群
  • QQ群点击这里加入QQ群
提交所需资料详情,我们来帮找资料