高考历史复习 专题十一 中国特色社会主义新时代—2025届高考历史考点剖析试题(含解析).docx本文件免费下载 【共15页】

高考历史复习  专题十一 中国特色社会主义新时代—2025届高考历史考点剖析试题(含解析).docx
高考历史复习  专题十一 中国特色社会主义新时代—2025届高考历史考点剖析试题(含解析).docx
高考历史复习  专题十一 中国特色社会主义新时代—2025届高考历史考点剖析试题(含解析).docx
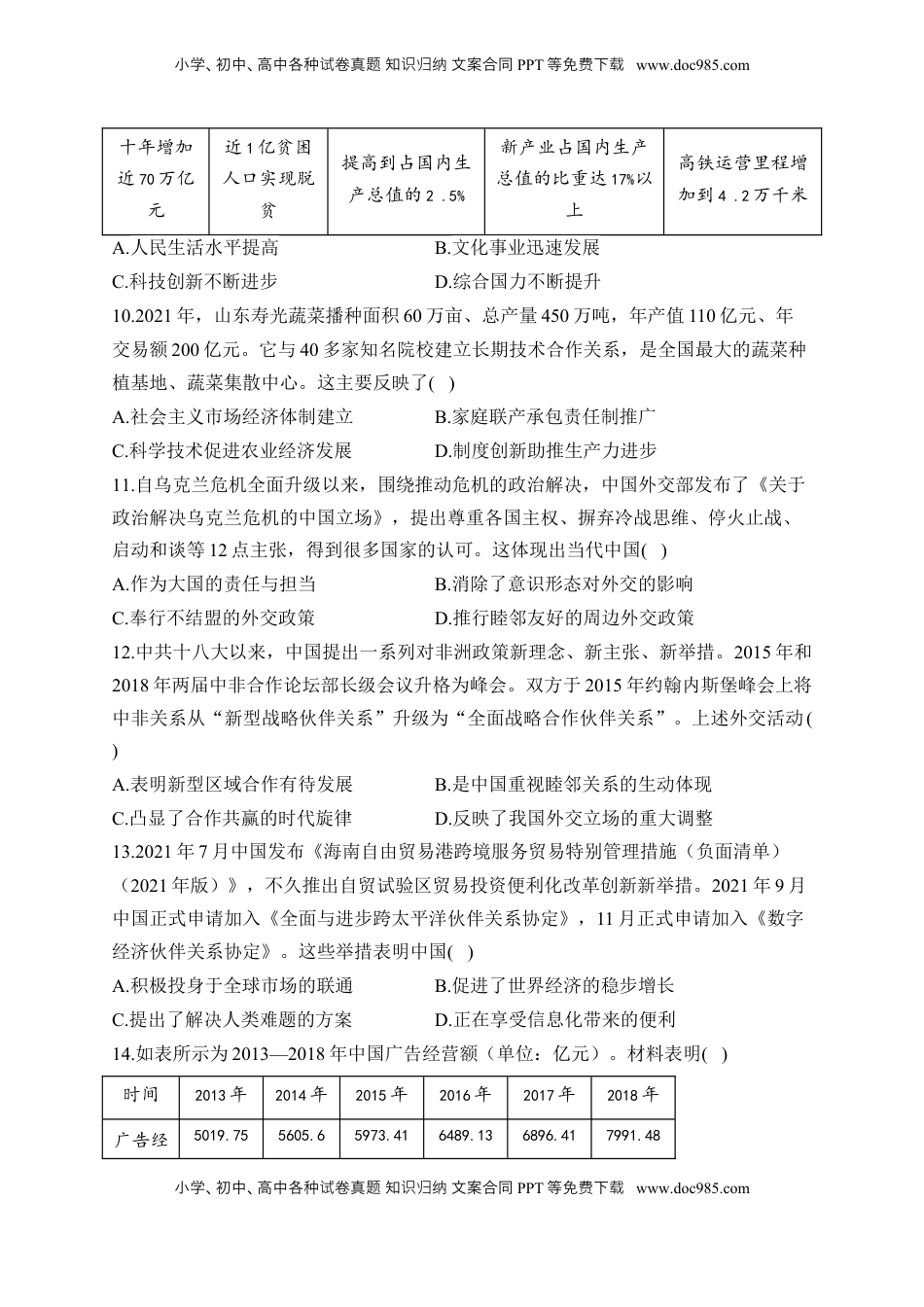
小学、初中、高中各种卷真知文案合同试题识归纳PPT等免下费载www.doc985.com小学、初中、高中各种卷真知文案合同试题识归纳PPT等免下费载www.doc985.com十一中国特色社会主新代专题义时考点01中国特色社会主义进入新时代(1-6)考点02新时代中国特色社会主义的伟大成就(7-15)一、选择题(本大题共15小题,每小题3分,共计45分。在每小题给出的四个选项中,只有一项最符合题目要求。)1.新中国成立以来,我国外交活动取得了一系列的重大成就:1954年完整提出了和平共处五项原则,为当今世界众多国际组织和国际文件采纳;1997年“东盟共识”的发表启动了中国——东盟自贸区的建设进程;2012年中共十八大上明确提出倡导“人类命运共同体”意识,成为凝聚起世界人民的广泛共识。这些思想的提出反映了我国()A.借助于传统的思想文化树立大国意识B.形成了以联合国为中心的多边外交机制C.为世界的和平与发展贡献了中国智慧D.为构建国际政治经济新秩序奠定了基础2.中共十九大是一次不忘初心、牢记使命、高举旗帜、团结奋进的大会,在我们党和国家发展进程中具有极其重大的历史意义。这次会议()①明确指出中国特色社会主义进入了新时代②提出要构建新型国际关系和人类命运共同体③提炼、概括出了简明扼要的社会主义核心价值观④将铸牢中华民族共同体意识写入了新修订的党章A.①②③B.①②④C.①③④D.②③④3.在改革开放中,我们逐步探索出中国特色社会主义道路,正是在改革开放的起步、成长乃至曲折发展中,逐步形成了包括邓小平理论、“三个代表”重要思想、科学发展观、习近平新时代中国特色社会主义思想在内的中国特色社会主义理论体系,贯穿整个理论体系的主题宗旨是()A.实现人民美好生活B.建立富强民主国家C.坚持马克思主义D.巩固共产党领导4.1982年,第五届全国人大第五次会议决议把“国民经济五年计划”易名为“国民经济和社会发展五年计划”,增加了“社会发展”的理念;此后,国家陆续提出了“经济社会协调发展”“可持续发展”“社会进步”“人的全面发展”等发展理念。这表小学、初中、高中各种卷真知文案合同试题识归纳PPT等免下费载www.doc985.com小学、初中、高中各种卷真知文案合同试题识归纳PPT等免下费载www.doc985.com明()A.计划经济体制得到不断完善B.改革开放丰富了中国式现代化的内涵C.国家高度重视人的全面发展D.中国特色社会主义市场经济体制确立5.到2018年末,中国国家铁路集团有限公司拥有机车2.1万台,是1949年的5.3倍;中国民用汽车保有量2.3亿辆,是1949年的4564.1倍;中国水上运输船舶13.7万艘,是1950年的30.3倍;中国民用飞机由1985年的404架增至2018年的6134架。以上数据的巨大变化展现出()A.我国国企改革取得的骄人业绩B.中国式现代化有独特后发优势C.坚持优先发展重工业的正确性D.社会主义市场经济体制的优势6.中共二十大指出,科学社会主义在21世纪的中国焕发出新的蓬勃生机,中国式现代化是人口规模巨大的现代化,是全体人民共同富裕的现代化,是物质文明和精神文明相协调的现代化……中国式现代化用实践证明了跨越资本主义“卡夫丁峡谷”和现代化发展道路的多样性。这一认识可用来说明()A.中国同西方大国关系的根本突破B.中国式现代化创造了人类文明新形态C.中国重视塑造负责任大国的形象D.中国对社会主义本质形成成熟的认知7.2013年11月,习近平在湖南省湘西十八洞村首倡“精准扶贫”。2017年2月,湖南省扶贫办宣布该村脱贫摘帽。如今的十八洞村建成了“精准扶贫”示范村,形成可复制、可推广的“精准扶贫”模式。以十八洞村为代表的减贫和乡村振兴经验根植于中国,正走向世界。这表明()A.我国重视“精准扶贫”推广B.十八洞村实现了共同富裕的目标C.“精准扶贫”引领乡村振兴D.中国“精准扶贫”助推世界经济发展8.2011年7月21日,中国“蛟龙”号5000米载人深潜首试成功;2012年7月16日,“蛟龙”号载人潜水器完成7000米级海试任务,2020年,中国的“奋斗者号”载人潜水器在马里亚纳海沟成功坐底,创造了中国载人深潜新纪录。这一成就表明中国()A.军事实力得到提升B.深海科技成果显著C.深海潜水世界第一D.基础科学运用广泛9.下表为2023年政府工作...

1、当您付费下载文档后,您只拥有了使用权限,并不意味着购买了版权,文档只能用于自身使用,不得用于其他商业用途(如 [转卖]进行直接盈利或[编辑后售卖]进行间接盈利)。
2、本站所有内容均由合作方或网友上传,本站不对文档的完整性、权威性及其观点立场正确性做任何保证或承诺!文档内容仅供研究参考,付费前请自行鉴别。
3、如文档内容存在违规,或者侵犯商业秘密、侵犯著作权等,请点击“违规举报”。

碎片内容

与本文档类似文档
2025人教版新教材历史高考第一轮基础练--第31讲 资产阶级革命与资本主义制度的确立(含答案).docx
2025人教版新教材历史高考第一轮基础练--第31讲 资产阶级革命与资本主义制度的确立(含答案).docx
免费
0下载
2011高考海南卷历史(原卷版) word版.doc
2011高考海南卷历史(原卷版) word版.doc
免费
8下载
2024年高考押题预测卷历史(山东卷02)(全解全析).docx
2024年高考押题预测卷历史(山东卷02)(全解全析).docx
免费
5下载
2022·微专题·小练习·历史【统考版】专练四十四.docx
2022·微专题·小练习·历史【统考版】专练四十四.docx
免费
27下载
2024年新高考历史资料  训练6 客观题之因果关系类.docx
2024年新高考历史资料 训练6 客观题之因果关系类.docx
免费
0下载
高考历史复习  专题17++社会生活(商贸、城镇、交通和医疗卫生)+-2025年高考历史一轮复习知识清单.docx
高考历史复习 专题17++社会生活(商贸、城镇、交通和医疗卫生)+-2025年高考历史一轮复习知识清单.docx
免费
0下载
2025新教材历史高考第一轮基础练习--第六单元中国共产党成立与新民主主义革命过关检测(含答案).docx
2025新教材历史高考第一轮基础练习--第六单元中国共产党成立与新民主主义革命过关检测(含答案).docx
免费
0下载
2024年新高考历史资料  20世纪以来人类的经济与生活--2023-2024学年高三历史二轮(专题训练)解析版.docx
2024年新高考历史资料 20世纪以来人类的经济与生活--2023-2024学年高三历史二轮(专题训练)解析版.docx
免费
0下载
2010年高考历史真题(广东自主命题).doc
2010年高考历史真题(广东自主命题).doc
免费
27下载
高考历史专题01  从中华文明起源到秦汉统一多民族封建国家的建立与巩固(解析卷).docx
高考历史专题01 从中华文明起源到秦汉统一多民族封建国家的建立与巩固(解析卷).docx
免费
0下载
2024年新高考历史资料  第27讲 中古时期的世界(解析版).docx
2024年新高考历史资料 第27讲 中古时期的世界(解析版).docx
免费
0下载
2025年新高考历史资料  第六单元 辛亥革命与中华民国的建立 单元测试(含解析)--2024届高考历史统编版必修中外历史纲要上册二轮复习.docx
2025年新高考历史资料 第六单元 辛亥革命与中华民国的建立 单元测试(含解析)--2024届高考历史统编版必修中外历史纲要上册二轮复习.docx
免费
0下载
2025年新高考历史资料  板块四 第十二单元 训练35  资产阶级革命与资本主义制度的确立.docx
2025年新高考历史资料 板块四 第十二单元 训练35 资产阶级革命与资本主义制度的确立.docx
免费
0下载
24版微专题小练习·历史专练五十五.docx
24版微专题小练习·历史专练五十五.docx
免费
13下载
二轮专项分层特训卷•历史仿真模拟 1.doc
二轮专项分层特训卷•历史仿真模拟 1.doc
免费
2下载
2018年高考历史试卷(新课标Ⅰ)(空白卷) (1).docx
2018年高考历史试卷(新课标Ⅰ)(空白卷) (1).docx
免费
0下载
2024年高考历史试卷(福建)(空白卷) (2).docx
2024年高考历史试卷(福建)(空白卷) (2).docx
免费
0下载
专题13+世界大战与世界格局的演变(课件)-2024年高考历史二轮复习讲练测(新教材新高考).pptx
专题13+世界大战与世界格局的演变(课件)-2024年高考历史二轮复习讲练测(新教材新高考).pptx
免费
0下载
2024年高考历史一轮复习讲义(部编版)阶段检测卷(十四).doc
2024年高考历史一轮复习讲义(部编版)阶段检测卷(十四).doc
免费
20下载
2025年新高考历史资料  板块四 第十四单元 第45讲 古代世界的经济与社会生活.pptx
2025年新高考历史资料 板块四 第十四单元 第45讲 古代世界的经济与社会生活.pptx
免费
0下载
我的小文库
实名认证
内容提供者

提供高质量免费文档试卷下载,如果满意请告诉您身边的人,如果不满意请告诉我们,您的意见对于我们很重要,是我们不断进步的动力

阅读排行

确认删除?
回到顶部
客服号
  • 客服QQ点击这里给我发消息
QQ群
  • QQ群点击这里加入QQ群
提交所需资料详情,我们来帮找资料