高中物理 选修1 课时作业19—人教版高中物理选择性必修第一册检测.doc本文件免费下载 【共6页】

高中物理 选修1    课时作业19—人教版高中物理选择性必修第一册检测.doc
高中物理 选修1    课时作业19—人教版高中物理选择性必修第一册检测.doc
高中物理 选修1    课时作业19—人教版高中物理选择性必修第一册检测.doc
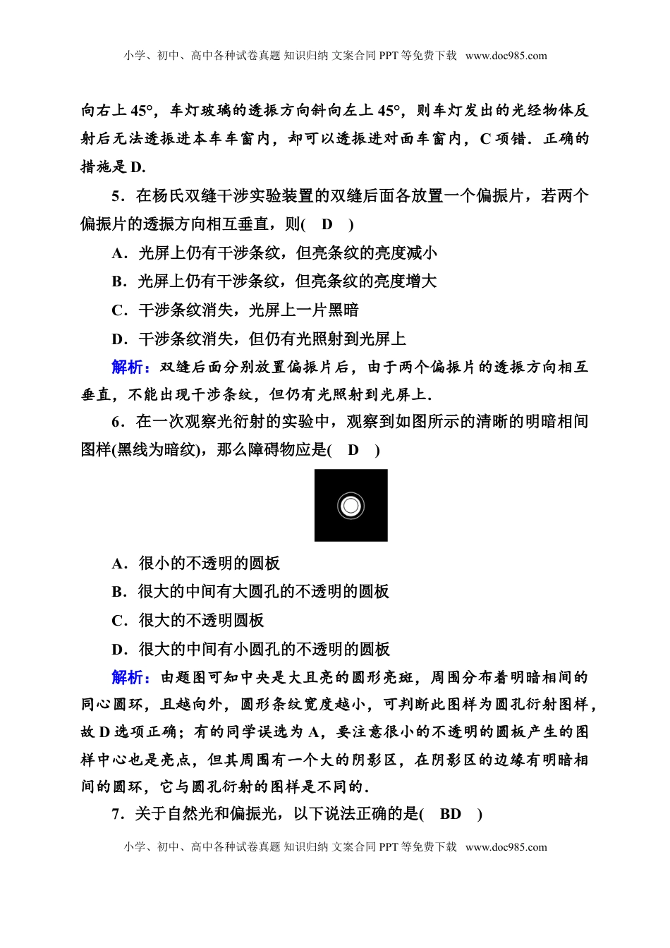
小学、初中、高中各种试卷真题知识归纳文案合同PPT等免费下载www.doc985.com课时作业19光的衍射光的偏振激光时间:45分钟一、选择题(1~6为单选,7~9为多选)1.对光的衍射现象的定性分析,不正确的是(D)A.光的衍射是光在传播过程中绕过障碍物继续传播的现象B.衍射条纹图样是光波相互叠加的结果C.光的衍射现象为光的波动说提供了有力的证据D.光的衍射现象完全否定了光的直线传播结论解析:根据光的衍射现象的定义可知选项A正确;衍射图中有亮、暗条纹,这是光波相互叠加的结果,加强区为亮条纹,减弱区为暗条纹,选项B正确;因为衍射也是波特有的现象,所以光的衍射现象的发现为光的波动说提供了有力证据,选项C正确;当障碍物较大时,光的衍射很弱,光几乎沿直线传播,即光的直线传播只是特殊情况下的近似,二者是统一的,选项D错误.2.光的偏振现象说明了(A)A.光是一种横波B.光是一种纵波C.光是一种电磁波D.光波的波长很短3.如图所示,白炽灯的右侧依次平行放置偏振片P和Q,A点位于P、Q之间,B点位于Q右侧.旋转偏振片P,A、B两点光的强度变化情况是(C)小学、初中、高中各种试卷真题知识归纳文案合同PPT等免费下载www.doc985.com小学、初中、高中各种试卷真题知识归纳文案合同PPT等免费下载www.doc985.comA.A、B均不变B.A、B均有变化C.A不变,B有变化D.A有变化,B不变解析:白炽灯发出的光为自然光,通过偏振片P后产生偏振光,旋转P,A处光的强度不变;当P与Q的偏振方向一致时B点光的强度最亮;当P与Q的偏振方向垂直时B点光的强度最暗,所以选项C正确.4.夜晚,汽车前灯发出的强光将迎面驶来的汽车司机照得睁不开眼,严重影响行车安全.若考虑将汽车前灯玻璃改用偏振玻璃,使射出的灯光变为偏振光;同时汽车前窗玻璃也采用偏振玻璃,其透振方向正好与灯光的振动方向垂直,但还要能看清自己车灯发出的光所照亮的物体.假设所有的汽车前窗玻璃和前灯玻璃均按同一要求设置,如下措施中可行的是(D)A.前窗玻璃的透振方向是竖直的,车灯玻璃的透振方向是水平的B.前窗玻璃的透振方向是竖直的,车灯玻璃的透振方向是竖直的C.前窗玻璃的透振方向是斜向右上45°,车灯玻璃的透振方向是斜向左上45°D.前窗玻璃和车灯玻璃的透振方向都是斜向右上45°解析:若前窗玻璃的透振方向竖直、车灯玻璃的透振方向水平的话,从车灯发出的照射到物体上反射的光将不能透过前窗玻璃,司机面前将是一片漆黑,所以A项错;若前窗玻璃与车灯玻璃的透振方向均竖直,则对面车灯的光仍能照得司机睁不开眼,B项错误;若前窗玻璃透振方向是斜小学、初中、高中各种试卷真题知识归纳文案合同PPT等免费下载www.doc985.com小学、初中、高中各种试卷真题知识归纳文案合同PPT等免费下载www.doc985.com向右上45°,车灯玻璃的透振方向斜向左上45°,则车灯发出的光经物体反射后无法透振进本车车窗内,却可以透振进对面车窗内,C项错.正确的措施是D.5.在杨氏双缝干涉实验装置的双缝后面各放置一个偏振片,若两个偏振片的透振方向相互垂直,则(D)A.光屏上仍有干涉条纹,但亮条纹的亮度减小B.光屏上仍有干涉条纹,但亮条纹的亮度增大C.干涉条纹消失,光屏上一片黑暗D.干涉条纹消失,但仍有光照射到光屏上解析:双缝后面分别放置偏振片后,由于两个偏振片的透振方向相互垂直,不能出现干涉条纹,但仍有光照射到光屏上.6.在一次观察光衍射的实验中,观察到如图所示的清晰的明暗相间图样(黑线为暗纹),那么障碍物应是(D)A.很小的不透明的圆板B.很大的中间有大圆孔的不透明的圆板C.很大的不透明圆板D.很大的中间有小圆孔的不透明的圆板解析:由题图可知中央是大且亮的圆形亮斑,周围分布着明暗相间的同心圆环,且越向外,圆形条纹宽度越小,可判断此图样为圆孔衍射图样,故D选项正确;有的同学误选为A,要注意很小的不透明的圆板产生的图样中心也是亮点,但其周围有一个大的阴影区,在阴影区的边缘有明暗相间的圆环,它与圆孔衍射的图样是不同的.7.关于自然光和偏振光,以下说法正确的是(BD)小学、初中、高中各种试卷真题知识归纳文案合同PPT等免费下载www.doc985.com小学、初中、高中各种试卷真...

1、当您付费下载文档后,您只拥有了使用权限,并不意味着购买了版权,文档只能用于自身使用,不得用于其他商业用途(如 [转卖]进行直接盈利或[编辑后售卖]进行间接盈利)。
2、本站所有内容均由合作方或网友上传,本站不对文档的完整性、权威性及其观点立场正确性做任何保证或承诺!文档内容仅供研究参考,付费前请自行鉴别。
3、如文档内容存在违规,或者侵犯商业秘密、侵犯著作权等,请点击“违规举报”。

碎片内容

与本文档类似文档
2023年高中物理新教材同步选修第三册 第1章 1 第1课时 物体是由大量分子组成的.docx
2023年高中物理新教材同步选修第三册 第1章 1 第1课时 物体是由大量分子组成的.docx
免费
5下载
高中物理 选修第3册 新课改01 B运动的描述 中档版 (1).docx
高中物理 选修第3册 新课改01 B运动的描述 中档版 (1).docx
免费
4下载
高中物理选修三4.4 氢原子光谱和玻尔的原子模型 练习—【新教材】人教版(2019)高中物理选择性必修三.docx
高中物理选修三4.4 氢原子光谱和玻尔的原子模型 练习—【新教材】人教版(2019)高中物理选择性必修三.docx
免费
27下载
高中物理选修14.1 光的折射-2022-2023学年高二物理课后练(人教版2019)(原卷版).doc
高中物理选修14.1 光的折射-2022-2023学年高二物理课后练(人教版2019)(原卷版).doc
免费
3下载
第23讲 磁场 磁感线【学生版】-新高二物理暑假预习讲义(人教版).docx
第23讲 磁场 磁感线【学生版】-新高二物理暑假预习讲义(人教版).docx
免费
0下载
高中物理 选修第3册 新课改01 A电场力的性质 基础版.docx
高中物理 选修第3册 新课改01 A电场力的性质 基础版.docx
免费
22下载
高中物理 选修2   选择性必修二期中试卷一(解析版).docx
高中物理 选修2 选择性必修二期中试卷一(解析版).docx
免费
0下载
高中物理 选修2   4.3无线电波的发射和接收(同步练习)(原卷版)-【新教材精创】高中物理新教材同步备课(人教版选择性必修第二册).doc
高中物理 选修2 4.3无线电波的发射和接收(同步练习)(原卷版)-【新教材精创】高中物理新教材同步备课(人教版选择性必修第二册).doc
免费
0下载
高中物理 必修第3册 新课改01 B电荷及库仑定律 中档版 (1).docx
高中物理 必修第3册 新课改01 B电荷及库仑定律 中档版 (1).docx
免费
29下载
高中物理 选修2   第一章 安培力与洛伦兹力 A卷(解析版) (1).docx
高中物理 选修2 第一章 安培力与洛伦兹力 A卷(解析版) (1).docx
免费
0下载
高中物理 选修第3册 新课改10 C交变电流的产生和描述 提升版 (1).docx
高中物理 选修第3册 新课改10 C交变电流的产生和描述 提升版 (1).docx
免费
29下载
4.3 光的干涉-2022-2023学年高二物理课后练(人教版2019)(解析版).doc
4.3 光的干涉-2022-2023学年高二物理课后练(人教版2019)(解析版).doc
免费
0下载
高中物理 必修3  第10章 静电场中的能量 单元检测检测A卷(解析版).docx
高中物理 必修3 第10章 静电场中的能量 单元检测检测A卷(解析版).docx
免费
0下载
高中物理选修二4.2电磁场与电磁波(同步练习)(解析版)-【新教材精创】高中物理新教材同步备课(人教版选择性必修第二册).doc
高中物理选修二4.2电磁场与电磁波(同步练习)(解析版)-【新教材精创】高中物理新教材同步备课(人教版选择性必修第二册).doc
免费
19下载
高中物理 必修第3册 新课改03 C重力、弹力、摩擦力 提升版.docx
高中物理 必修第3册 新课改03 C重力、弹力、摩擦力 提升版.docx
免费
15下载
高中物理 选修2   3.1交变电流(同步练习)(原卷版)-【新教材精创】高中物理新教材同步备课(人教版选择性必修第二册).docx
高中物理 选修2 3.1交变电流(同步练习)(原卷版)-【新教材精创】高中物理新教材同步备课(人教版选择性必修第二册).docx
免费
0下载
高二物理下学期期末测试卷(人教版2019)03(全解析全析).doc
高二物理下学期期末测试卷(人教版2019)03(全解析全析).doc
免费
0下载
高中物理 选修第3册 新课改09 B圆周运动 中档版.docx
高中物理 选修第3册 新课改09 B圆周运动 中档版.docx
免费
2下载
高中物理 选修第3册 新课改03 B气体压强的微观意义 中档版 (1).docx
高中物理 选修第3册 新课改03 B气体压强的微观意义 中档版 (1).docx
免费
6下载
高中物理 选修第3册 新课改10 B交变电流的产生和描述 中档版 (1).docx
高中物理 选修第3册 新课改10 B交变电流的产生和描述 中档版 (1).docx
免费
19下载
我的小文库
实名认证
内容提供者

提供高质量免费文档试卷下载,如果满意请告诉您身边的人,如果不满意请告诉我们,您的意见对于我们很重要,是我们不断进步的动力

相关文档

阅读排行

确认删除?
回到顶部
客服号
  • 客服QQ点击这里给我发消息
QQ群
  • QQ群点击这里加入QQ群
提交所需资料详情,我们来帮找资料