3.5 多普勒效应-2022-2023学年高二物理课后练(人教版2019)(解析版).doc本文件免费下载 【共12页】

3.5 多普勒效应-2022-2023学年高二物理课后练(人教版2019)(解析版).doc
3.5 多普勒效应-2022-2023学年高二物理课后练(人教版2019)(解析版).doc
3.5 多普勒效应-2022-2023学年高二物理课后练(人教版2019)(解析版).doc
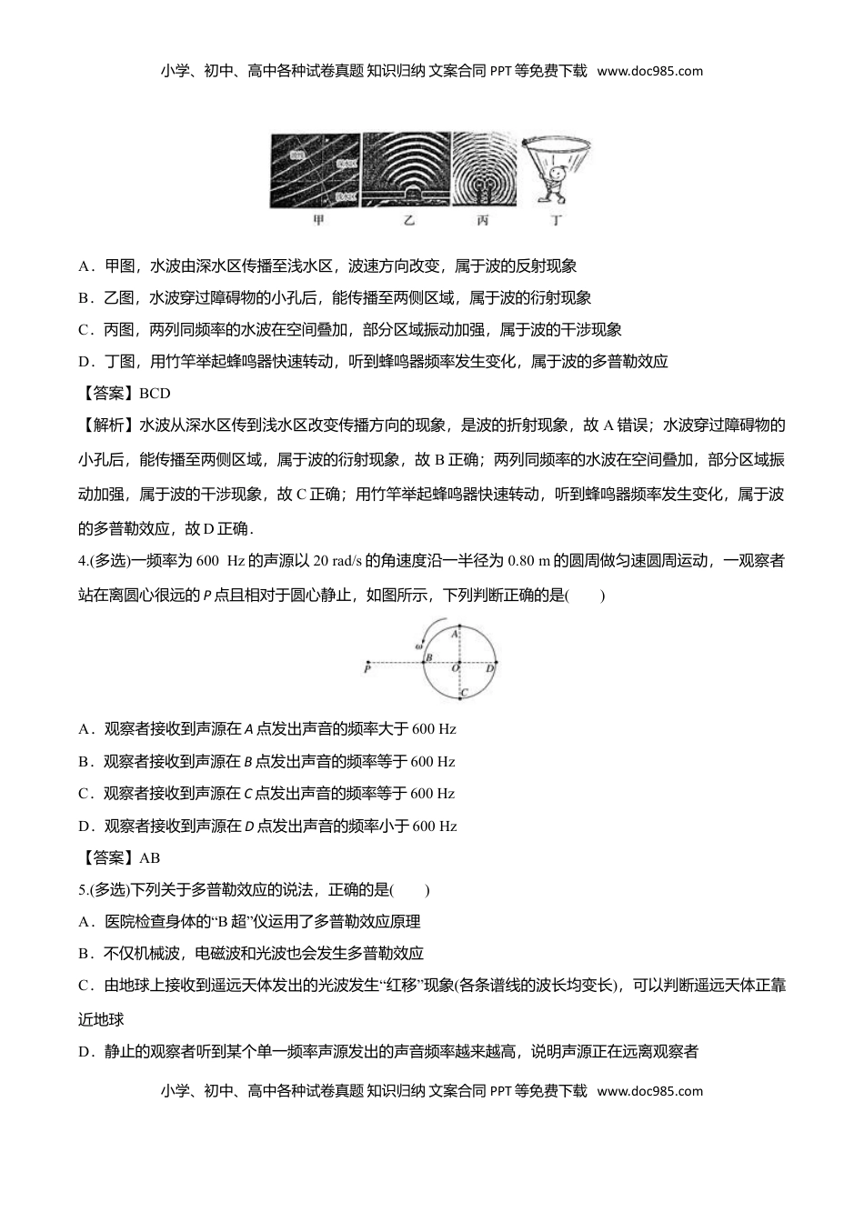
小学、初中、高中各种试卷真题知识归纳文案合同PPT等免费下载www.doc985.com第3.5节多普勒效应1多普勒效应§1.下列关于波的说法中,正确的是()A.次声波比超声波更容易发生明显的衍射现象B.海啸发生后尚未到达海岸边,沿海渔民没有反应,但狗显得烦噪不安,这是因为次声波传播速度比超声波大C.当声源相对于观察者匀速远离时,观察者听到的声音的音调可能变高,也可能变低D.发生多普勒效应的原因是因为声源的频率发生了变化【答案】A【解析】波长越长越容易发生衍射,次声波的波长比超声波的波长长,故次声波比超声波更容易发生明显的衍射现象,故A正确.海啸发生时,发出很强的次声波,狗能接受到次声波,但人无法接受次声波,故B错误.根据多普勒效应,当声源相对于观察者匀速远离时,频率降低,音调(由频率决定)降低,故C错误.产生多普勒效应的原因是观察者和波源之间发生了相对运动,声源的频率没有变化,是接收到的频率发生了变化,故D错误.2.对声波的各种现象,以下说法中正确的是()A.在空房子里讲话,声音特别响,这是声音的共鸣现象B.绕正在发音的音叉为圆心走一圈,可以听到忽强忽弱的声音,这是多普勒效应现象C.古代某和尚房里挂着的磐常自鸣自响,属于声波的共鸣现象D.把耳朵贴在铁轨上可以听到远处的火车声,属于声波的衍射现象【答案】C【解析】在空房子里讲话,声音特别响,是声波的反射,A错误;绕正在发音的音叉为圆心走一圈,可以听到忽强忽弱的声音,是干涉现象,B错误;把耳朵贴在铁轨上可以听到远处的火车声,是声波在固体中传播比气体中快,D错误;古代某和尚房里挂着的磐常自鸣自响,属于声波的共鸣现象,C选项正确.3.(多选)关于如图所示图片中的物理现象,描述正确的是()小学、初中、高中各种试卷真题知识归纳文案合同PPT等免费下载www.doc985.com小学、初中、高中各种试卷真题知识归纳文案合同PPT等免费下载www.doc985.comA.甲图,水波由深水区传播至浅水区,波速方向改变,属于波的反射现象B.乙图,水波穿过障碍物的小孔后,能传播至两侧区域,属于波的衍射现象C.丙图,两列同频率的水波在空间叠加,部分区域振动加强,属于波的干涉现象D.丁图,用竹竿举起蜂鸣器快速转动,听到蜂鸣器频率发生变化,属于波的多普勒效应【答案】BCD【解析】水波从深水区传到浅水区改变传播方向的现象,是波的折射现象,故A错误;水波穿过障碍物的小孔后,能传播至两侧区域,属于波的衍射现象,故B正确;两列同频率的水波在空间叠加,部分区域振动加强,属于波的干涉现象,故C正确;用竹竿举起蜂鸣器快速转动,听到蜂鸣器频率发生变化,属于波的多普勒效应,故D正确.4.(多选)一频率为600Hz的声源以20rad/s的角速度沿一半径为0.80m的圆周做匀速圆周运动,一观察者站在离圆心很远的P点且相对于圆心静止,如图所示,下列判断正确的是()A.观察者接收到声源在A点发出声音的频率大于600HzB.观察者接收到声源在B点发出声音的频率等于600HzC.观察者接收到声源在C点发出声音的频率等于600HzD.观察者接收到声源在D点发出声音的频率小于600Hz【答案】AB5.(多选)下列关于多普勒效应的说法,正确的是()A.“医院检查身体的B”超仪运用了多普勒效应原理B.不仅机械波,电磁波和光波也会发生多普勒效应C.“”由地球上接收到遥远天体发出的光波发生红移现象(各条谱线的波长均变长),可以判断遥远天体正靠近地球D.静止的观察者听到某个单一频率声源发出的声音频率越来越高,说明声源正在远离观察者小学、初中、高中各种试卷真题知识归纳文案合同PPT等免费下载www.doc985.com小学、初中、高中各种试卷真题知识归纳文案合同PPT等免费下载www.doc985.com【答案】AB小学、初中、高中各种试卷真题知识归纳文案合同PPT等免费下载www.doc985.com小学、初中、高中各种试卷真题知识归纳文案合同PPT等免费下载www.doc985.com【解析】“医院检查身体的B”超仪是通过测出反射波的频率变化来确定血流的速度,显然是运用了多普勒效应原理,故选项A正确;多普勒效应是波特有的现象,故选项B正确;当波源与观测者相互靠近时,观测到的频率增加,反之,当波源与观测者相互远离时,观测到的...

1、当您付费下载文档后,您只拥有了使用权限,并不意味着购买了版权,文档只能用于自身使用,不得用于其他商业用途(如 [转卖]进行直接盈利或[编辑后售卖]进行间接盈利)。
2、本站所有内容均由合作方或网友上传,本站不对文档的完整性、权威性及其观点立场正确性做任何保证或承诺!文档内容仅供研究参考,付费前请自行鉴别。
3、如文档内容存在违规,或者侵犯商业秘密、侵犯著作权等,请点击“违规举报”。

碎片内容

与本文档类似文档
高中物理选修二选择性必修二期中试卷三(原卷版).docx
高中物理选修二选择性必修二期中试卷三(原卷版).docx
免费
11下载
高中物理 选修第3册 新课改11 B功、功率、机车启动问题 中档版 (1).docx
高中物理 选修第3册 新课改11 B功、功率、机车启动问题 中档版 (1).docx
免费
20下载
高中物理 选修2   第四章 电磁振荡与电磁波 第五章 传感器(原卷版).docx
高中物理 选修2 第四章 电磁振荡与电磁波 第五章 传感器(原卷版).docx
免费
0下载
高中物理 选修2   4.4电磁波谱(同步练习)(解析版)-【新教材精创】高中物理新教材同步备课(人教版选择性必修第二册).doc
高中物理 选修2 4.4电磁波谱(同步练习)(解析版)-【新教材精创】高中物理新教材同步备课(人教版选择性必修第二册).doc
免费
0下载
第07讲  电势差与电场强度的关系【教师版】-新高二物理暑假预习讲义(人教版).docx
第07讲 电势差与电场强度的关系【教师版】-新高二物理暑假预习讲义(人教版).docx
免费
0下载
高中物理 选修第3册 新课改02 C匀变速直线运动的规律 提升版 (1).docx
高中物理 选修第3册 新课改02 C匀变速直线运动的规律 提升版 (1).docx
免费
2下载
高中物理 必修第3册 新课改16 C能源与可持续发展 提升版 (1).docx
高中物理 必修第3册 新课改16 C能源与可持续发展 提升版 (1).docx
免费
26下载
高中物理 选修第3册 新课改20 B光的干涉、衍射和偏振、电磁波 中档版.docx
高中物理 选修第3册 新课改20 B光的干涉、衍射和偏振、电磁波 中档版.docx
免费
10下载
高中物理 必修3  第10章 静电场中的能量 单元检测检测A卷(解析版).docx
高中物理 必修3 第10章 静电场中的能量 单元检测检测A卷(解析版).docx
免费
0下载
高中物理选修三课时分层作业13 原子的核式结构模型—新教材人教版(2019)高中物理选择性必修第三册同步检测.doc
高中物理选修三课时分层作业13 原子的核式结构模型—新教材人教版(2019)高中物理选择性必修第三册同步检测.doc
免费
27下载
高中物理选修1高二物理上学期期末测试卷02(新教材人教版2019)(原卷版).docx
高中物理选修1高二物理上学期期末测试卷02(新教材人教版2019)(原卷版).docx
免费
7下载
高中物理选修1高二物理期末模拟卷01(考试版A3)【测试范围:必修第三册、选择性必修第二册】(人教版).docx
高中物理选修1高二物理期末模拟卷01(考试版A3)【测试范围:必修第三册、选择性必修第二册】(人教版).docx
免费
26下载
高中物理 必修第3册 新课改04 B电势能和电势 中档版 (1).docx
高中物理 必修第3册 新课改04 B电势能和电势 中档版 (1).docx
免费
6下载
第22讲 焦耳定律 电路中的能量转化 家庭电路【学生版】-新高二物理暑假预习讲义(人教版).docx
第22讲 焦耳定律 电路中的能量转化 家庭电路【学生版】-新高二物理暑假预习讲义(人教版).docx
免费
0下载
高中物理必修第二册专项10 探索创新实验.docx
高中物理必修第二册专项10 探索创新实验.docx
免费
0下载
高中物理 选修3   人教版(2019)选择性必修第三册物理主要背记知识点总结.docx
高中物理 选修3 人教版(2019)选择性必修第三册物理主要背记知识点总结.docx
免费
0下载
高中物理 选修1    高二物理上学期期末测试卷03(新教材人教版2019)(解析版).docx
高中物理 选修1 高二物理上学期期末测试卷03(新教材人教版2019)(解析版).docx
免费
0下载
高中物理 必修第3册 新课改04 A电势能和电势 基础版.docx
高中物理 必修第3册 新课改04 A电势能和电势 基础版.docx
免费
17下载
高中物理选修二综合评估3—人教版高中物理选择性必修2.doc
高中物理选修二综合评估3—人教版高中物理选择性必修2.doc
免费
20下载
高中物理 选修3   3.2 热力学第一定律 练习 —【新教材】人教版(2019)高中物理选择性必修三.docx
高中物理 选修3 3.2 热力学第一定律 练习 —【新教材】人教版(2019)高中物理选择性必修三.docx
免费
0下载
我的小文库
实名认证
内容提供者

提供高质量免费文档试卷下载,如果满意请告诉您身边的人,如果不满意请告诉我们,您的意见对于我们很重要,是我们不断进步的动力

相关文档

阅读排行

确认删除?
回到顶部
客服号
  • 客服QQ点击这里给我发消息
QQ群
  • QQ群点击这里加入QQ群
提交所需资料详情,我们来帮找资料