2025年新高考政治资料 考点巩固卷04 中国共产党的领导(解析版).docx本文件免费下载 【共27页】

2025年新高考政治资料  考点巩固卷04 中国共产党的领导(解析版).docx
2025年新高考政治资料  考点巩固卷04 中国共产党的领导(解析版).docx
2025年新高考政治资料  考点巩固卷04 中国共产党的领导(解析版).docx
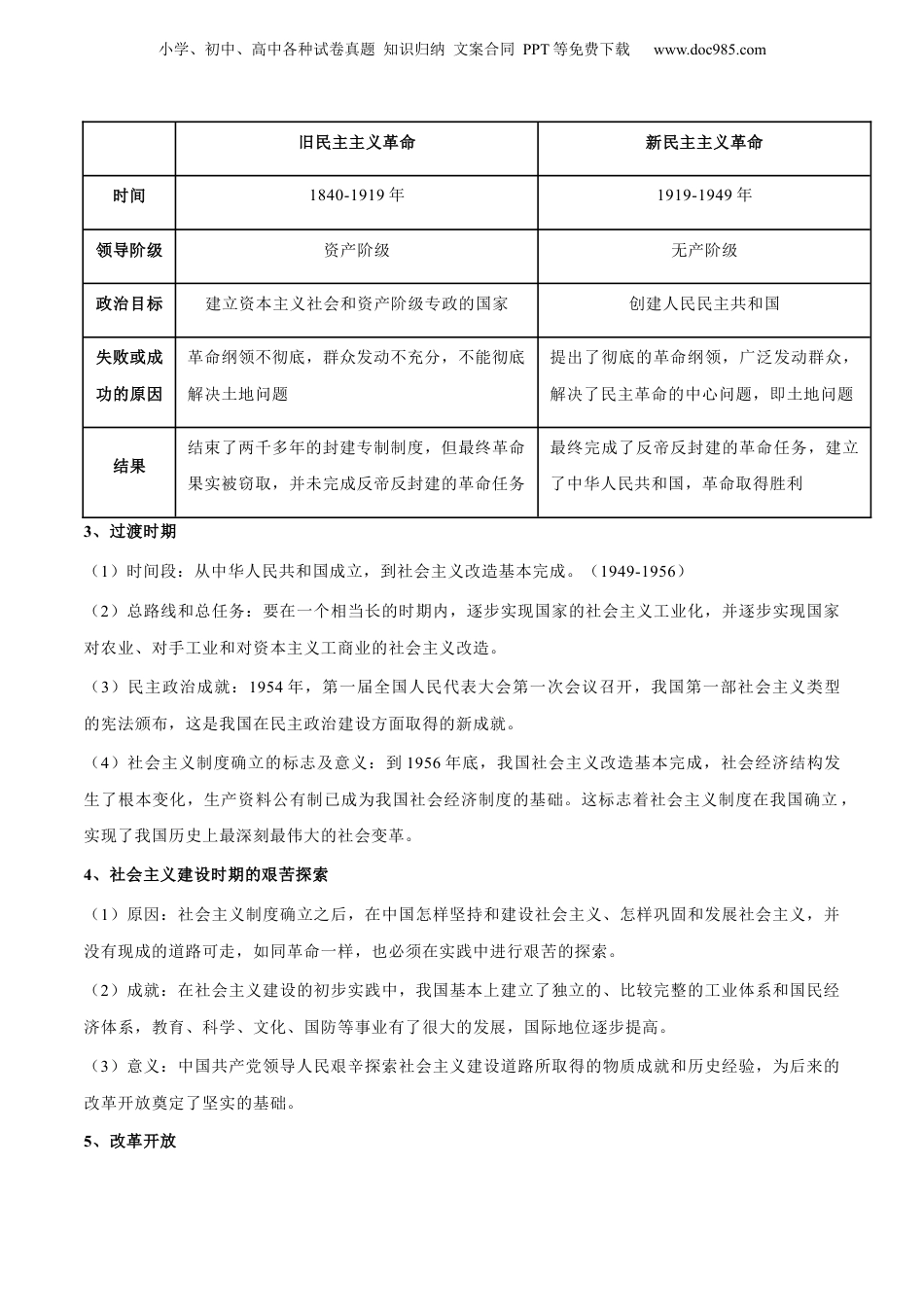
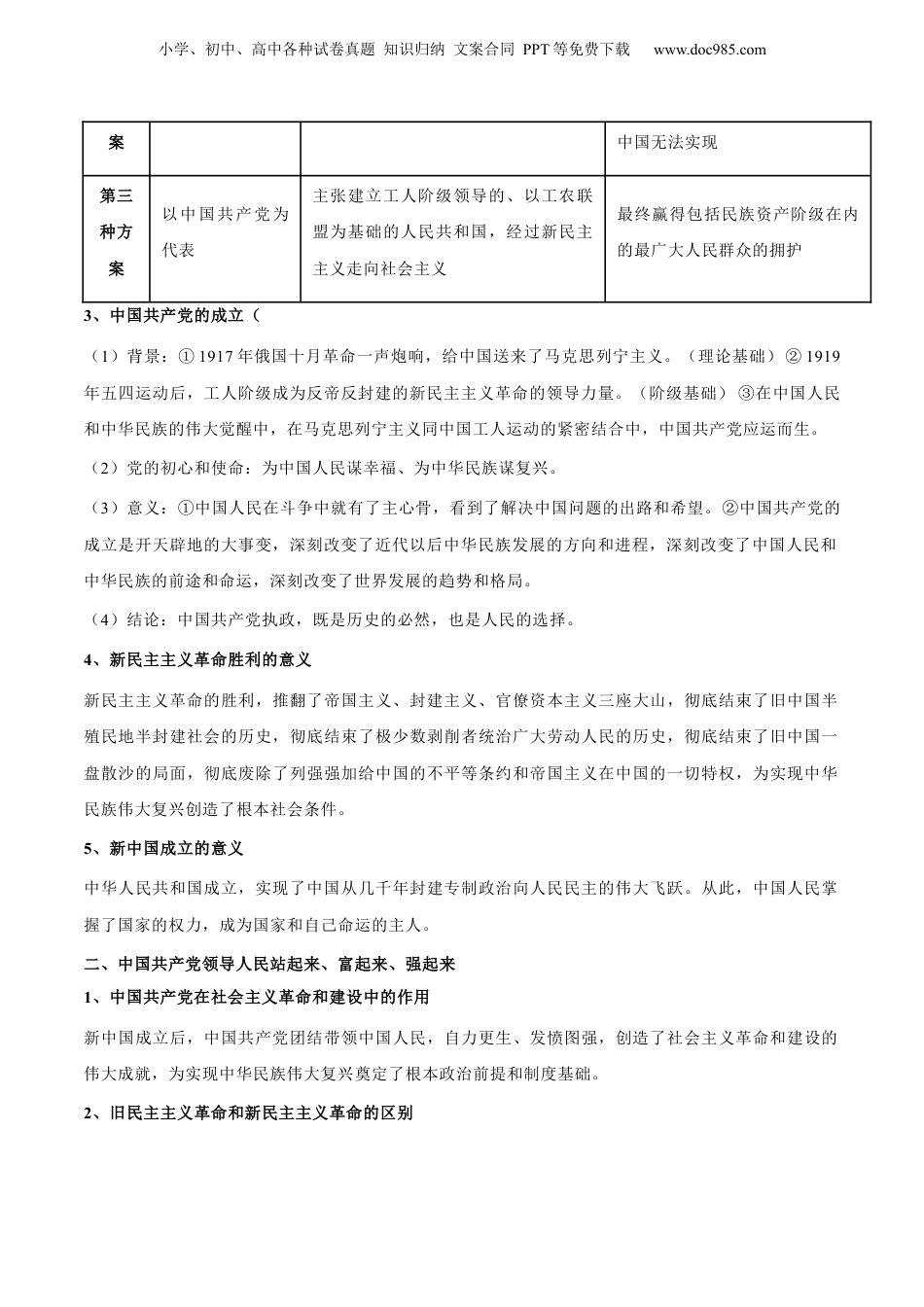
小学、初中、高中各种试卷真题知识归纳文案合同PPT等免费下载www.doc985.com专题04中国共产党的领导考点巩固卷考点速览考点1历史和人民的选择考点2中共产党的先进性考点3坚持和加强党的全面领导考点1历史和人民的选择(1-6限时8分钟)一、中华人民共和国成立前各种政治力量1、近代中国的基本国情、主要矛盾、历史任务(1)基本国情:半殖民地半封建社会(地位:是认识和解决近代中国一切社会问题的基本依据)(2)主要矛盾:帝国主义和中华民族的矛盾、封建主义和人民大众的矛盾(3)历史任务:争取民族独立、人民解放,实现国家富强、人民幸福(4)三者关系:基本国情决定主要矛盾,基本国情和主要矛盾决定历史任务2、20世纪上半叶中国出现的三种建国方案代表政治主张实践结果第一种方案先后以北洋军阀和国民党统治集团为代表极力维护地主阶级和买办资产阶级统治,让中国继续走半殖民地半封建的道路被中国人民抛弃了,其代表者的统治也被推翻了第二种方以某些中间派或中间人士为代表幻想建立资产阶级共和国,走独立发展资本主义的道路没有得到人民群众认可,它的多数代表者后来也承认这个方案在小学、初中、高中各种试卷真题知识归纳文案合同PPT等免费下载www.doc985.com案中国无法实现第三种方案以中国共产党为代表主张建立工人阶级领导的、以工农联盟为基础的人民共和国,经过新民主主义走向社会主义最终赢得包括民族资产阶级在内的最广大人民群众的拥护3、中国共产党的成立((1)背景:①1917年俄国十月革命一声炮响,给中国送来了马克思列宁主义。(理论基础)②1919年五四运动后,工人阶级成为反帝反封建的新民主主义革命的领导力量。(阶级基础)③在中国人民和中华民族的伟大觉醒中,在马克思列宁主义同中国工人运动的紧密结合中,中国共产党应运而生。(2)党的初心和使命:为中国人民谋幸福、为中华民族谋复兴。(3)意义:①中国人民在斗争中就有了主心骨,看到了解决中国问题的出路和希望。②中国共产党的成立是开天辟地的大事变,深刻改变了近代以后中华民族发展的方向和进程,深刻改变了中国人民和中华民族的前途和命运,深刻改变了世界发展的趋势和格局。(4)结论:中国共产党执政,既是历史的必然,也是人民的选择。4、新民主主义革命胜利的意义新民主主义革命的胜利,推翻了帝国主义、封建主义、官僚资本主义三座大山,彻底结束了旧中国半殖民地半封建社会的历史,彻底结束了极少数剥削者统治广大劳动人民的历史,彻底结束了旧中国一盘散沙的局面,彻底废除了列强强加给中国的不平等条约和帝国主义在中国的一切特权,为实现中华民族伟大复兴创造了根本社会条件。5、新中国成立的意义中华人民共和国成立,实现了中国从几千年封建专制政治向人民民主的伟大飞跃。从此,中国人民掌握了国家的权力,成为国家和自己命运的主人。二、中国共产党领导人民站起来、富起来、强起来1、中国共产党在社会主义革命和建设中的作用新中国成立后,中国共产党团结带领中国人民,自力更生、发愤图强,创造了社会主义革命和建设的伟大成就,为实现中华民族伟大复兴奠定了根本政治前提和制度基础。2、旧民主主义革命和新民主主义革命的区别小学、初中、高中各种试卷真题知识归纳文案合同PPT等免费下载www.doc985.com旧民主主义革命新民主主义革命时间1840-1919年1919-1949年领导阶级资产阶级无产阶级政治目标建立资本主义社会和资产阶级专政的国家创建人民民主共和国失败或成功的原因革命纲领不彻底,群众发动不充分,不能彻底解决土地问题提出了彻底的革命纲领,广泛发动群众,解决了民主革命的中心问题,即土地问题结果结束了两千多年的封建专制制度,但最终革命果实被窃取,并未完成反帝反封建的革命任务最终完成了反帝反封建的革命任务,建立了中华人民共和国,革命取得胜利3、过渡时期(1)时间段:从中华人民共和国成立,到社会主义改造基本完成。(1949-1956)(2)总路线和总任务:要在一个相当长的时期内,逐步实现国家的社会主义工业化,并逐步实现国家对农业、对手工业和对资本主义工商业的社会主义改造。(3)民主政治成就:1954年,第一届全国人民代表大会第一次会议召...

1、当您付费下载文档后,您只拥有了使用权限,并不意味着购买了版权,文档只能用于自身使用,不得用于其他商业用途(如 [转卖]进行直接盈利或[编辑后售卖]进行间接盈利)。
2、本站所有内容均由合作方或网友上传,本站不对文档的完整性、权威性及其观点立场正确性做任何保证或承诺!文档内容仅供研究参考,付费前请自行鉴别。
3、如文档内容存在违规,或者侵犯商业秘密、侵犯著作权等,请点击“违规举报”。

碎片内容

与本文档类似文档
2018年全国统一高考政治试卷(新课标ⅱ)往年高考真题.doc
2018年全国统一高考政治试卷(新课标ⅱ)往年高考真题.doc
免费
0下载
必修一《中国特色社会主义》【思维导图】-【上好课】2025年高考政治一轮复习知识清单(新高考专用).docx
必修一《中国特色社会主义》【思维导图】-【上好课】2025年高考政治一轮复习知识清单(新高考专用).docx
免费
0下载
上海市徐汇区2019年高三第二学期期中(二模)学科质量检测政治试题及答案(word版).docx
上海市徐汇区2019年高三第二学期期中(二模)学科质量检测政治试题及答案(word版).docx
免费
0下载
第07课 治国理政的基本方式(课件).pptx
第07课 治国理政的基本方式(课件).pptx
免费
0下载
2025年新高考政治资料  选择性必修2 第三十三课 社会争议解决 (2).docx
2025年新高考政治资料 选择性必修2 第三十三课 社会争议解决 (2).docx
免费
0下载
高中2024版考评特训卷·政治【统考版】好题精准练 30.docx
高中2024版考评特训卷·政治【统考版】好题精准练 30.docx
免费
0下载
2024年新高考政治资料  题型四 引文类选择题.docx
2024年新高考政治资料 题型四 引文类选择题.docx
免费
0下载
精品解析:江苏省淮安市五校联盟2023-2024学年高三上学期10月学情调查测试政治试题(原卷版).docx
精品解析:江苏省淮安市五校联盟2023-2024学年高三上学期10月学情调查测试政治试题(原卷版).docx
免费
0下载
2024年新高考政治资料  政治-2024年高考考前最后一课.docx
2024年新高考政治资料 政治-2024年高考考前最后一课.docx
免费
0下载
高考政治五年真题--专题04 发展社会主义市场经济-五年(2019-2023)高考政治真题分项汇编(原卷版).docx
高考政治五年真题--专题04 发展社会主义市场经济-五年(2019-2023)高考政治真题分项汇编(原卷版).docx
免费
0下载
2025年新高考政治资料  专题十四 长效热点探究 热点14 运用科学思维,提升治理效能 (1).docx
2025年新高考政治资料 专题十四 长效热点探究 热点14 运用科学思维,提升治理效能 (1).docx
免费
0下载
2018年高考政治试卷(江苏)(解析卷).doc
2018年高考政治试卷(江苏)(解析卷).doc
免费
0下载
实现人生的价值 2025年高考二轮复习课件ppt.pptx
实现人生的价值 2025年高考二轮复习课件ppt.pptx
免费
0下载
【高考政治】备战2024年(新高考专用)易错点12 世界多极化与经济全球化 (原卷版)-备战2024年高考政治易错题(新教材新高考).docx
【高考政治】备战2024年(新高考专用)易错点12 世界多极化与经济全球化 (原卷版)-备战2024年高考政治易错题(新教材新高考).docx
免费
0下载
2013年高考真题 政治(山东卷)(原卷版).doc
2013年高考真题 政治(山东卷)(原卷版).doc
免费
16下载
高中 思想政治·必修第三册课时作业(word)  课时作业20.docx
高中 思想政治·必修第三册课时作业(word) 课时作业20.docx
免费
7下载
专题十一 长效热点探究 热点11 坚定文化自信,建设文化强国.pptx
专题十一 长效热点探究 热点11 坚定文化自信,建设文化强国.pptx
免费
0下载
2024年新高考政治资料  专题10 文化传承与文化创新(讲义)(解析版).docx
2024年新高考政治资料 专题10 文化传承与文化创新(讲义)(解析版).docx
免费
0下载
2025年新高考政治资料  题型八 认识评析类主观题.docx
2025年新高考政治资料 题型八 认识评析类主观题.docx
免费
0下载
高考政治专题16 认识社会与价值选择-2023年高考真题和模拟题政治分项汇编(原卷卷).docx
高考政治专题16 认识社会与价值选择-2023年高考真题和模拟题政治分项汇编(原卷卷).docx
免费
0下载
我的小文库
实名认证
内容提供者

提供高质量免费文档试卷下载,如果满意请告诉您身边的人,如果不满意请告诉我们,您的意见对于我们很重要,是我们不断进步的动力

确认删除?
回到顶部
客服号
  • 客服QQ点击这里给我发消息
QQ群
  • QQ群点击这里加入QQ群
提交所需资料详情,我们来帮找资料