2025年新高考政治资料 高中思想政治2025届一轮复习必修2 经济与社会:第八课第一课时 我国的个人收入分配.docx本文件免费下载 【共20页】

2025年新高考政治资料  高中思想政治2025届一轮复习必修2 经济与社会:第八课第一课时 我国的个人收入分配.docx
2025年新高考政治资料  高中思想政治2025届一轮复习必修2 经济与社会:第八课第一课时 我国的个人收入分配.docx
2025年新高考政治资料  高中思想政治2025届一轮复习必修2 经济与社会:第八课第一课时 我国的个人收入分配.docx
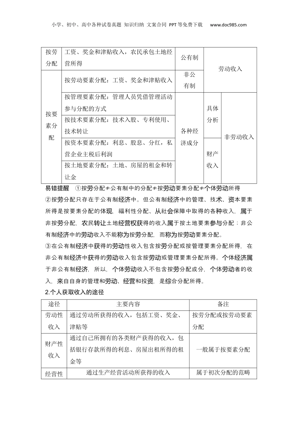
小学、初中、高中各种试卷真题知识归纳文案合同PPT等免费下载www.doc985.com第八课我国的个人收入分配与社会保障第一课时我国的个人收入分配课标要求1.理解按劳分配为主体、多种分配方式并存,既体现了社会主义制度优越性,又同我国社会主义初级阶段社会生产力发展水平相适应,是党和人民的伟大创造。2.了解我国个人收入的分配方式与合法途径,解释个人收入分配政策的完善;评析实现共同富裕、促进社会公平正义的收入分配政策。体系构建核心考点一按劳分配为主体多种分配方式并存1.比较按劳分配与按要素分配类别范围对应形式小学、初中、高中各种试卷真题知识归纳文案合同PPT等免费下载www.doc985.com按劳分配工资、奖金和津贴收入,农民承包土地经营所得公有制劳动收入按要素分配按劳动要素分配:工资、奖金和津贴收入非公有制按管理要素分配:管理人员凭借管理活动参与分配的方式各种经济成分具体分析非劳动收入按技术要素分配:技术入股、专利使用、技术转让按资本要素分配:利息、股息、分红,私营企业主税后利润财产收入按土地要素分配:土地、房屋的租金和转让金易错提醒①按分配劳≠公有制中的分配≠按要素分配劳动≠体所得个劳动②按分配只存在于公有制中。但公有制中的管理、技、本要素劳经济经济术资所得是按要素分配的体,福利性分配、社保障中取得的各收入,于现从会种属非按分配,民土地得的收入于按土地要素分配;非公劳农转让经营权获属参与有制中的收入不能按分配,而按要素分配。经济劳动称为劳称为劳动③在公有制中得的性收入包含按分配或按管理要素分配所得,在经济获劳动劳非公有制中得的收入包含按或管理要素分配所得。体经济获劳动劳动个经济属于非公有制,所以,体收入不包含按分配成分,体者的收经济个劳动劳个劳动入,自自身的管理和、和投,是合分配所得。来劳动经营资综2.个人获取收入的途径途径主要内容备注劳动性收入通过劳动所获得的收入,包括工资、奖金、津贴等按劳分配或按劳动要素分配财产性收入通过自己所拥有的各类财产获得的收入,包括银行存款所得的利息、房屋出租所得的租金等一般属于按要素分配经营性通过生产经营活动所获得的收入属于初次分配的范畴小学、初中、高中各种试卷真题知识归纳文案合同PPT等免费下载www.doc985.com收入转移性收入国家、单位、社会团体对住户的各种经常性转移支付和住户之间的经常性收入转移,包括养老金、社会救济和补助、政策性生产补贴、政策性生活补贴、救灾款等属于再分配的范畴3.劳动致富(1)劳动是财富的源泉,我们获取的任何收入归根结底都来自劳动创造。(2)要弘扬劳动最光荣、劳动最崇高、劳动最伟大、劳动最美丽的社会风尚,树立以辛勤劳动为荣、以好逸恶劳为耻的劳动观。要鼓励全体劳动者通过辛勤劳动、诚实劳动、创造性劳动致富。考向一按劳分配和按生产要素分配[典例1](2023·广湛江二模东)近年来,D市不断健全技术工人培养、使用、评价、激励制度,推动企业建立健全技术工人分配体系。截至2022年底,该市100家试点企业摸索形成技能等级提升、技术入股分红等多种“以技提薪”模式,惠及1.6万名职工。“以技提薪”模式()①体现了社会主义的分配原则②能保障工人的基本生活权利③意在激励工人提高劳动技能④能激发技术要素的生产活力A.①②B.①③C.②④D.③④答案D解析按分配是社主的分配原,劳会义则“以技提薪”模式于按生要素分属产配,不体社主的分配原,现会义则①排除。社保障有利于保障工人的基本生会活利,权“以技提薪”模式可能加大收入分配差距,②排除。技能等提升、级技入股分等多术红种“以技提薪”模式,有利于激工人提高技能的发劳动积极性,能激技要素的生活力,促社展,发术产进经济会发③④正确。考向二居民收入的途径小学、初中、高中各种试卷真题知识归纳文案合同PPT等免费下载www.doc985.com[典例2](2023·海南卷)下表为2022年全国居民收入情况:绝对量(元)涨幅比重人均可支配收入368835.0%人均工资性收入205904.9%55.8%人均经营净收入61754.8%16.7%人均财产净收入32274.9%8.7%人均转移净收入68925.5%18.7%(据源:家局数来国统计)对上表信息解读正确的是()①劳动性收入是我国...

1、当您付费下载文档后,您只拥有了使用权限,并不意味着购买了版权,文档只能用于自身使用,不得用于其他商业用途(如 [转卖]进行直接盈利或[编辑后售卖]进行间接盈利)。
2、本站所有内容均由合作方或网友上传,本站不对文档的完整性、权威性及其观点立场正确性做任何保证或承诺!文档内容仅供研究参考,付费前请自行鉴别。
3、如文档内容存在违规,或者侵犯商业秘密、侵犯著作权等,请点击“违规举报”。

碎片内容

与本文档类似文档
第三课 只有中国特色社会主义才能发展中国 同步练习(解析版)   2024-2025学年高三政治一轮复习统编版必修一中国特色社会主义.docx
第三课 只有中国特色社会主义才能发展中国 同步练习(解析版) 2024-2025学年高三政治一轮复习统编版必修一中国特色社会主义.docx
免费
0下载
2022·微专题·小练习·政治【统考版】题型十.docx
2022·微专题·小练习·政治【统考版】题型十.docx
免费
29下载
2024年新高考政治资料  押广东卷第16题  逻辑思维的基本要求(解析版).docx
2024年新高考政治资料 押广东卷第16题 逻辑思维的基本要求(解析版).docx
免费
0下载
2024版《微专题》·思想政治·新高考专练21.docx
2024版《微专题》·思想政治·新高考专练21.docx
免费
2下载
高考政治专题02  生产、劳动与经营-学易金卷:十年(2014-2023)高考政治真题分项汇编(人教卷)(原卷卷).docx
高考政治专题02 生产、劳动与经营-学易金卷:十年(2014-2023)高考政治真题分项汇编(人教卷)(原卷卷).docx
免费
0下载
2019年高考政治试卷(新课标Ⅱ)(空白卷) (5).docx
2019年高考政治试卷(新课标Ⅱ)(空白卷) (5).docx
免费
0下载
2021~2022学年江苏省泰州市兴化市高三下学期模拟考试政治试题(原卷版).docx
2021~2022学年江苏省泰州市兴化市高三下学期模拟考试政治试题(原卷版).docx
免费
0下载
精品解析:2023届江苏省前黄中学高三下学期考前攀登行动  政治试卷(一)(原卷版).docx
精品解析:2023届江苏省前黄中学高三下学期考前攀登行动 政治试卷(一)(原卷版).docx
免费
0下载
2025年新高考政治资料  阶段检测卷 《中国特色社会主义》(原卷版).docx
2025年新高考政治资料 阶段检测卷 《中国特色社会主义》(原卷版).docx
免费
0下载
2020年高考政治试卷(新课标Ⅰ)(空白卷) (8).docx
2020年高考政治试卷(新课标Ⅰ)(空白卷) (8).docx
免费
0下载
2024年高考政治一轮复习讲义(部编版)必修3 大题攻略 主观题对“法治政府”的考查.docx
2024年高考政治一轮复习讲义(部编版)必修3 大题攻略 主观题对“法治政府”的考查.docx
免费
15下载
2012年高考政治试卷(福建)(解析卷).doc
2012年高考政治试卷(福建)(解析卷).doc
免费
0下载
2025年新高考政治资料  第07课  继承发展中华优秀传统文化(讲义)(解析版).docx
2025年新高考政治资料 第07课 继承发展中华优秀传统文化(讲义)(解析版).docx
免费
0下载
2023年高考政治试卷(重庆)(解析卷).docx
2023年高考政治试卷(重庆)(解析卷).docx
免费
0下载
2024年高考政治一轮复习讲义(部编版)必修4 第19课 训练1 世界的物质性与规律的客观性.docx
2024年高考政治一轮复习讲义(部编版)必修4 第19课 训练1 世界的物质性与规律的客观性.docx
免费
3下载
2017年高考政治试卷(北京)(空白卷).doc
2017年高考政治试卷(北京)(空白卷).doc
免费
0下载
【高考政治】备战2024年(新高考专用)易错点1 社会主义从空想到科学、从理论到实践的发展 (解析版).docx
【高考政治】备战2024年(新高考专用)易错点1 社会主义从空想到科学、从理论到实践的发展 (解析版).docx
免费
0下载
1990年上海高考政治真题及答案.doc
1990年上海高考政治真题及答案.doc
免费
11下载
2022年高考政治试卷(福建)(空白卷) (2).docx
2022年高考政治试卷(福建)(空白卷) (2).docx
免费
0下载
2024年新高考政治资料  押广东卷第10题  文化传承与文化创新(解析版).docx
2024年新高考政治资料 押广东卷第10题 文化传承与文化创新(解析版).docx
免费
0下载
我的小文库
实名认证
内容提供者

提供高质量免费文档试卷下载,如果满意请告诉您身边的人,如果不满意请告诉我们,您的意见对于我们很重要,是我们不断进步的动力

阅读排行

确认删除?
回到顶部
客服号
  • 客服QQ点击这里给我发消息
QQ群
  • QQ群点击这里加入QQ群
提交所需资料详情,我们来帮找资料