2024年新高考政治资料 专题九 课时2 唯物辩证法的实质与核心 (1).docx本文件免费下载 【共14页】

2024年新高考政治资料  专题九 课时2 唯物辩证法的实质与核心 (1).docx
2024年新高考政治资料  专题九 课时2 唯物辩证法的实质与核心 (1).docx
2024年新高考政治资料  专题九 课时2 唯物辩证法的实质与核心 (1).docx
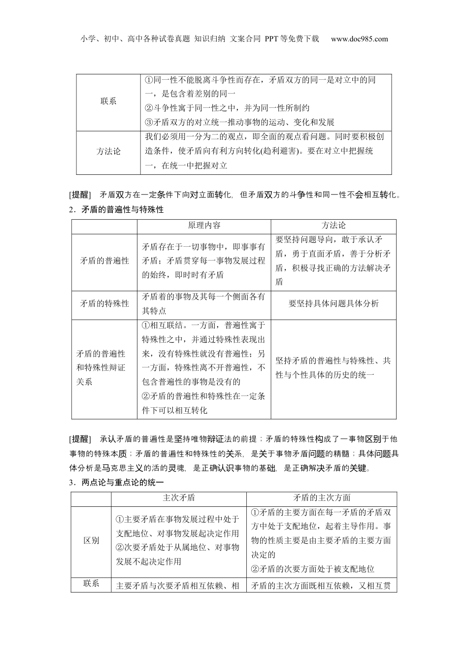
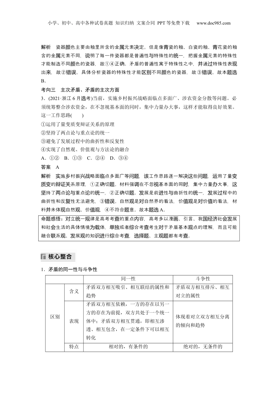
小学、初中、高中各种试卷真题知识归纳文案合同PPT等免费下载www.doc985.com课时2唯物辩证法的实质与核心考向一矛盾及其基本属性1.(2023·山高考东)月亮门是中国古典园林中开设在院墙上的圆弧形洞门、因其形如一轮满月而得名。月亮门通常与云墙配合使用,在波浪形的云墙上开设门洞,看上去如同月亮在云间穿行。由于寓意美好且形态优美,月亮门的营造案例远传海外。下列理解正确的是()①月亮门与云墙给人美的享受是主体活动对客体的积极意义②人们对团圆的美满期盼通过月亮门的设计造型表达出来③月亮门的独特魅力吸引国外民众认同中华文化④实用性与装饰性的对立属性寓于月亮门优美造型的统一属性之中A.①②B.①③C.②④D.③④答案C解析月亮寓意美好且形美,寄托了人的美期盼,体了意的能作用门态优们对团圆满现识动;月亮具有用性,又包含装性,用性装性之立又一,表明矛盾的斗门既实饰实与饰间既对统争性不能离同一性而存在,斗性寓于同一性之中,脱争②④正确。月亮云人美的享受门与墙给,表明其具有美价,而哲上的价是指客体主体的意,而不是主体活客体学值学值对积极义动对的意,积极义①。同本民族文化,尊重其他民族文化,而不是外民同中文错误应认国众认华化,③。故本错误题选C。考向二矛盾的普遍性与特殊性2.(2022·湖南高考)花色各样的中国瓷器名扬四海,瓷器颜色主要由釉里所含的金属元素决定。青瓷的釉里含有铁元素,而白瓷的釉是单纯的石灰釉,铁的含量越少越好。青花瓷釉中则含有钴元素。由此,下列说法正确的是()①每一件瓷器都是普遍性与特殊性的统一②不同颜色瓷器的特殊性寓于其普遍性之中③具体分析瓷器的普遍性才能区别不同颜色的瓷器④把握金属元素的特殊性才能制造不同颜色的瓷器A.①②B.①④C.②③D.③④答案B小学、初中、高中各种试卷真题知识归纳文案合同PPT等免费下载www.doc985.com解析瓷器色主要由釉里所含的金元素定。但是像瓷的釉、白瓷的釉、花瓷的釉颜属决青青含的金元素不同,明了每一件瓷器都是普遍性特殊性的一,把握金元素的特殊性属说与统属才能制造不同色的瓷器,故颜①④正确。矛盾的普遍性寓于特殊性之中,通特殊性表并过现出,故来②。具体分析瓷器的特殊性才能不同色的瓷器,故错误区别颜③。故本错误题选B。考向三主次矛盾、矛盾的主次方面3.(2021·浙江6月考选)当前,实施乡村振兴战略面临点多面广、涉农资金分散等问题。必须统筹整合涉农资金,在不忽视基本面的同时,集中力量办大事,这样才能取得良好效果。这一工作思路()①运用了量变质变辩证关系的原理②坚持了两点论与重点论的统一③避免了发展过程中的曲折性和反复性④实现了自然观、价值观与方法论的融合A.①②B.①③C.②④D.③④答案A解析施村振略面点多面广等,工作思路逐一解些,用了量实乡兴战临问题该决这问题运变的系原理,质变辩证关①正确切。材料强在不忽基本面的同,集中力量大事,题调视时办这持了点重点的一,坚两论与论统②正确切。展是前性曲折性的一,展程中的题发进与统发过曲折性和反性无法避免,复③。自然是自然界的看法,价是价的看法,材错误观对值观对值料未体自然、价,并现观值观④不符合意。故本题题选A。命题感悟:立一律是高考考的重点容,高考多以漫、引言、我社展对统规查内画国经济会发和社生活的具体情境体,或者合考考生于矛盾基本点的理解,而且可能会为载单独综查对观融合系、展的知行合考,、主都有考。联观发观识进综查选择题观题查1.矛盾的同一性与斗争性同一性斗争性区别含义矛盾双方相互吸引、相互联结的属性和趋势矛盾双方相互排斥、相互对立的属性表现矛盾双方相互依赖,一方的存在以另一方的存在为前提,双方共处于一个统一体中;矛盾双方相互贯通,即相互渗透、相互包含,在一定条件下可以相互转化体现着对立双方相互分离的倾向和趋势特点相对的,有条件的绝对的,无条件的小学、初中、高中各种试卷真题知识归纳文案合同PPT等免费下载www.doc985.com联系①同一性不能脱离斗争性而存在,矛盾双方的同一是对立中的同一,是包含着差别的同一②斗争性寓于同一性之中,并为同一性所制约③矛盾双方的对立统一推动事物...

1、当您付费下载文档后,您只拥有了使用权限,并不意味着购买了版权,文档只能用于自身使用,不得用于其他商业用途(如 [转卖]进行直接盈利或[编辑后售卖]进行间接盈利)。
2、本站所有内容均由合作方或网友上传,本站不对文档的完整性、权威性及其观点立场正确性做任何保证或承诺!文档内容仅供研究参考,付费前请自行鉴别。
3、如文档内容存在违规,或者侵犯商业秘密、侵犯著作权等,请点击“违规举报”。

碎片内容

与本文档类似文档
2009年高考生物试卷(北京)(解析卷) (1).doc
2009年高考生物试卷(北京)(解析卷) (1).doc
免费
0下载
高考政治复习  第四课 和平与发展 练习(解析版)【抢分秘籍】2025年高考政治一轮复习精讲精练.doc
高考政治复习 第四课 和平与发展 练习(解析版)【抢分秘籍】2025年高考政治一轮复习精讲精练.doc
免费
0下载
2017年高考政治试卷(北京)(空白卷).doc
2017年高考政治试卷(北京)(空白卷).doc
免费
0下载
2024年新高考政治资料  专题02 站起来、富起来、强起来(核心知识精讲课件)-2024年高考政治二轮复习讲练测(新教材新高考).pptx
2024年新高考政治资料 专题02 站起来、富起来、强起来(核心知识精讲课件)-2024年高考政治二轮复习讲练测(新教材新高考).pptx
免费
0下载
高中2023《微专题·小练习》·政治专练59.docx
高中2023《微专题·小练习》·政治专练59.docx
免费
0下载
2011年高考生物政治(山东)(解析卷).doc
2011年高考生物政治(山东)(解析卷).doc
免费
0下载
2024年高考政治一轮复习(部编版) 必修3 第16课 课时1 法治国家与法治社会.pptx
2024年高考政治一轮复习(部编版) 必修3 第16课 课时1 法治国家与法治社会.pptx
免费
0下载
2023《大考卷》二轮专项分层特训卷•思想政治【新教材】河北专版专练03.docx
2023《大考卷》二轮专项分层特训卷•思想政治【新教材】河北专版专练03.docx
免费
26下载
专题12 发展中国特色社会主义文化-五年(2019-2023)高考政治真题分项汇编(原卷版).docx
专题12 发展中国特色社会主义文化-五年(2019-2023)高考政治真题分项汇编(原卷版).docx
免费
0下载
1996年辽宁高考政治真题及答案.doc
1996年辽宁高考政治真题及答案.doc
免费
13下载
【免费下载】2021年浙江高考道德与法治【01月】(原卷版).doc
【免费下载】2021年浙江高考道德与法治【01月】(原卷版).doc
免费
0下载
2024年高考政治一轮复习讲义(部编版)必修4 第24课 训练1 正确认识中华传统文化.docx
2024年高考政治一轮复习讲义(部编版)必修4 第24课 训练1 正确认识中华传统文化.docx
免费
29下载
高考政治五年真题--专题08 当代国际社会-五年(2019-2023)高考政治真题分项汇编(原卷版).docx
高考政治五年真题--专题08 当代国际社会-五年(2019-2023)高考政治真题分项汇编(原卷版).docx
免费
0下载
高考政治复习  第四课 人民民主专政的社会主义国家 学案(原卷版)【抢分秘籍】2025年高考政治一轮复习精讲精练.doc
高考政治复习 第四课 人民民主专政的社会主义国家 学案(原卷版)【抢分秘籍】2025年高考政治一轮复习精讲精练.doc
免费
0下载
2022·微专题·小练习·政治【新高考】专练 13.docx
2022·微专题·小练习·政治【新高考】专练 13.docx
免费
6下载
2025年新高考政治资料  高中思想政治2025届一轮复习选择性必修三:第三十六课第一课时 善于联想与多路探索.docx
2025年新高考政治资料 高中思想政治2025届一轮复习选择性必修三:第三十六课第一课时 善于联想与多路探索.docx
免费
0下载
专题04 哲学与文化(原卷版).docx
专题04 哲学与文化(原卷版).docx
免费
0下载
2024年高考政治一轮复习(部编版) 必修4 大题攻略 主观题对“矛盾分析法”的考查.docx
2024年高考政治一轮复习(部编版) 必修4 大题攻略 主观题对“矛盾分析法”的考查.docx
免费
25下载
2024年新高考政治资料  专题12  民主篇——人民当家作主(讲义)(解析版).docx
2024年新高考政治资料 专题12 民主篇——人民当家作主(讲义)(解析版).docx
免费
0下载
精品解析:2023届江苏省决胜新高考高三下学期5月大联考政治试题(解析版).docx
精品解析:2023届江苏省决胜新高考高三下学期5月大联考政治试题(解析版).docx
免费
0下载
我的小文库
实名认证
内容提供者

提供高质量免费文档试卷下载,如果满意请告诉您身边的人,如果不满意请告诉我们,您的意见对于我们很重要,是我们不断进步的动力

阅读排行

确认删除?
回到顶部
客服号
  • 客服QQ点击这里给我发消息
QQ群
  • QQ群点击这里加入QQ群
提交所需资料详情,我们来帮找资料