2024年新高考政治资料 专题七 主观题题型突破 政治措施建议类 (1).docx本文件免费下载 【共2页】

2024年新高考政治资料  专题七 主观题题型突破 政治措施建议类 (1).docx
2024年新高考政治资料  专题七 主观题题型突破 政治措施建议类 (1).docx
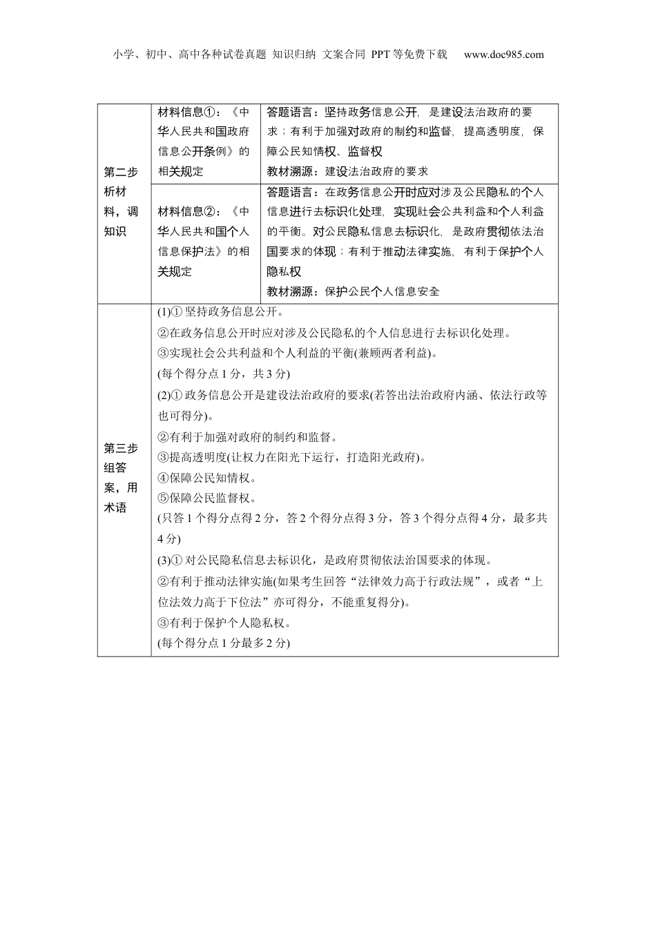
小学、初中、高中各种试卷真题知识归纳文案合同PPT等免费下载www.doc985.com政治措施建议类考题印证:2023·山高考,东16结合材料,运用政治与法治、法律与生活知识,就如何处理好政务信息公开和个人信息保护的关系说明你的观点,并阐明理由。2023·北京高考,182从法治角度谈谈如何协调好文化遗产保护中公共利益和个人利益的关系。(2023·山高考东)某校一个学习小组围绕“政务信息公开和个人信息保护”开展探究活动,收集到以下资料。某地保障房主管部公示信息门拟申人人信息:姓名、身、、籍所在地、家庭人口情、家庭请员个份证号码电话号码户况人均居住建筑面、家庭人均可支配月收入、申住房牌。积请门号申果信息:申人的果、配租果。请结请员摇号结结相法律法:关规①《中人民共和政府信息公例》华国开条(2019年4月3日中人民共和院令第华国国务711修号订)第十九条:“涉及公利益整、需要公广泛知或者需要公策的政府信息,行政机对众调众晓众参与决主公。关应当动开”②《中人民共和人信息保法》华国个护(2021年8月20日第十三全人民代表大常届国会务委第三十次通员会会议过)第五十一:条“人信息理者个处应当……采取下列措施确保个人信息理活符合法律、行政法的定,防止处动规规并……人信息泄露、改、失个篡丢……(三)采取相的加密、去化等安全技措施。应标识术”结合材料,运用政治与法治、法律与生活知识,就如何处理好政务信息公开和个人信息保护的关系说明你的观点,并阐明理由。(9分)解题流程第一步审设问,定方向小学、初中、高中各种试卷真题知识归纳文案合同PPT等免费下载www.doc985.com第二步析材料,调知识材料信息①:《中人民共和政府华国信息公例》的开条相定关规答题语言:持政信息公,是建法治政府的要坚务开设求;有利于加强政府的制和督,提高透明度,保对约监障公民知情、督权监权教材溯源:建法治政府的要求设材料信息②:《中人民共和人华国个信息保法》的相护定关规答题语言:在政信息公涉及公民私的人务开时应对隐个信息行去化理,社公共利益和人利益进标识处实现会个的平衡。公民私信息去化,是政府依法治对隐标识贯彻要求的体;有利于推法律施,有利于保人国现动实护个私隐权教材溯源:保公民人信息安全护个第三步组答案,用术语(1)①坚持政务信息公开。②在政务信息公开时应对涉及公民隐私的个人信息进行去标识化处理。③实现社会公共利益和个人利益的平衡(兼顾两者利益)。(每个得分点1分,共3分)(2)①政务信息公开是建设法治政府的要求(若答出法治政府内涵、依法行政等也可得分)。②有利于加强对政府的制约和监督。③提高透明度(让权力在阳光下运行,打造阳光政府)。④保障公民知情权。⑤保障公民监督权。(只答1个得分点得2分,答2个得分点得3分,答3个得分点得4分,最多共4分)(3)①对公民隐私信息去标识化,是政府贯彻依法治国要求的体现。②有利于推动法律实施(如果考生回答“法律效力高于行政法规”,或者“上位法效力高于下位法”亦可得分,不能重复得分)。③有利于保护个人隐私权。(每个得分点1分最多2分)

1、当您付费下载文档后,您只拥有了使用权限,并不意味着购买了版权,文档只能用于自身使用,不得用于其他商业用途(如 [转卖]进行直接盈利或[编辑后售卖]进行间接盈利)。
2、本站所有内容均由合作方或网友上传,本站不对文档的完整性、权威性及其观点立场正确性做任何保证或承诺!文档内容仅供研究参考,付费前请自行鉴别。
3、如文档内容存在违规,或者侵犯商业秘密、侵犯著作权等,请点击“违规举报”。

碎片内容

与本文档类似文档
2009年高考生物试卷(北京)(解析卷) (1).doc
2009年高考生物试卷(北京)(解析卷) (1).doc
免费
0下载
高考政治复习  第四课 和平与发展 练习(解析版)【抢分秘籍】2025年高考政治一轮复习精讲精练.doc
高考政治复习 第四课 和平与发展 练习(解析版)【抢分秘籍】2025年高考政治一轮复习精讲精练.doc
免费
0下载
2017年高考政治试卷(北京)(空白卷).doc
2017年高考政治试卷(北京)(空白卷).doc
免费
0下载
2024年新高考政治资料  专题02 站起来、富起来、强起来(核心知识精讲课件)-2024年高考政治二轮复习讲练测(新教材新高考).pptx
2024年新高考政治资料 专题02 站起来、富起来、强起来(核心知识精讲课件)-2024年高考政治二轮复习讲练测(新教材新高考).pptx
免费
0下载
高中2023《微专题·小练习》·政治专练59.docx
高中2023《微专题·小练习》·政治专练59.docx
免费
0下载
2011年高考生物政治(山东)(解析卷).doc
2011年高考生物政治(山东)(解析卷).doc
免费
0下载
2024年高考政治一轮复习(部编版) 必修3 第16课 课时1 法治国家与法治社会.pptx
2024年高考政治一轮复习(部编版) 必修3 第16课 课时1 法治国家与法治社会.pptx
免费
0下载
2023《大考卷》二轮专项分层特训卷•思想政治【新教材】河北专版专练03.docx
2023《大考卷》二轮专项分层特训卷•思想政治【新教材】河北专版专练03.docx
免费
26下载
专题12 发展中国特色社会主义文化-五年(2019-2023)高考政治真题分项汇编(原卷版).docx
专题12 发展中国特色社会主义文化-五年(2019-2023)高考政治真题分项汇编(原卷版).docx
免费
0下载
1996年辽宁高考政治真题及答案.doc
1996年辽宁高考政治真题及答案.doc
免费
13下载
【免费下载】2021年浙江高考道德与法治【01月】(原卷版).doc
【免费下载】2021年浙江高考道德与法治【01月】(原卷版).doc
免费
0下载
2024年高考政治一轮复习讲义(部编版)必修4 第24课 训练1 正确认识中华传统文化.docx
2024年高考政治一轮复习讲义(部编版)必修4 第24课 训练1 正确认识中华传统文化.docx
免费
29下载
高考政治五年真题--专题08 当代国际社会-五年(2019-2023)高考政治真题分项汇编(原卷版).docx
高考政治五年真题--专题08 当代国际社会-五年(2019-2023)高考政治真题分项汇编(原卷版).docx
免费
0下载
高考政治复习  第四课 人民民主专政的社会主义国家 学案(原卷版)【抢分秘籍】2025年高考政治一轮复习精讲精练.doc
高考政治复习 第四课 人民民主专政的社会主义国家 学案(原卷版)【抢分秘籍】2025年高考政治一轮复习精讲精练.doc
免费
0下载
2022·微专题·小练习·政治【新高考】专练 13.docx
2022·微专题·小练习·政治【新高考】专练 13.docx
免费
6下载
2025年新高考政治资料  高中思想政治2025届一轮复习选择性必修三:第三十六课第一课时 善于联想与多路探索.docx
2025年新高考政治资料 高中思想政治2025届一轮复习选择性必修三:第三十六课第一课时 善于联想与多路探索.docx
免费
0下载
专题04 哲学与文化(原卷版).docx
专题04 哲学与文化(原卷版).docx
免费
0下载
2024年高考政治一轮复习(部编版) 必修4 大题攻略 主观题对“矛盾分析法”的考查.docx
2024年高考政治一轮复习(部编版) 必修4 大题攻略 主观题对“矛盾分析法”的考查.docx
免费
25下载
2024年新高考政治资料  专题12  民主篇——人民当家作主(讲义)(解析版).docx
2024年新高考政治资料 专题12 民主篇——人民当家作主(讲义)(解析版).docx
免费
0下载
精品解析:2023届江苏省决胜新高考高三下学期5月大联考政治试题(解析版).docx
精品解析:2023届江苏省决胜新高考高三下学期5月大联考政治试题(解析版).docx
免费
0下载
我的小文库
实名认证
内容提供者

提供高质量免费文档试卷下载,如果满意请告诉您身边的人,如果不满意请告诉我们,您的意见对于我们很重要,是我们不断进步的动力

阅读排行

确认删除?
回到顶部
客服号
  • 客服QQ点击这里给我发消息
QQ群
  • QQ群点击这里加入QQ群
提交所需资料详情,我们来帮找资料