高中 思想政治·必修4·哲学与文化课时作业(word)模块综合检测试卷2.docx本文件免费下载 【共8页】

高中 思想政治·必修4·哲学与文化课时作业(word)模块综合检测试卷2.docx
高中 思想政治·必修4·哲学与文化课时作业(word)模块综合检测试卷2.docx
高中 思想政治·必修4·哲学与文化课时作业(word)模块综合检测试卷2.docx
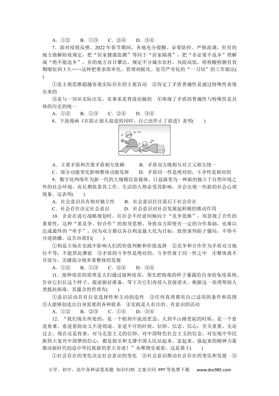
小学、初中、高中各种试卷真题知识归纳文案合同PPT等免费下载www.doc985.com模块综合检测试卷(二)(:时间60分分:钟满100分)一、选择题(每小题2分,共50分)1.2021年10月16日凌晨,搭载神舟十三号载人飞船的长征二号F遥十三运载火箭,在酒泉卫星发射中心点火发射,顺利将翟志刚、王亚平、叶光富3名航天员送入太空,飞行乘组状态良好,发射取得圆满成功,彰显了我国强大的航天科技实力,让全世界看到中国自主研发科技的强大能量。从哲学的基本问题看,这表明()A.思维和存在具有同一性B.人类思维是世界的本源C.哲学统一于世界观与方法论D.思维不能够正确反映客观存在2.马克思指出:“哲学把无产阶级当作自己的物质武器,同样,无产阶级也把哲学当作自己的精神武器。”这主要体现了马克思主义哲学的()A.实践性B.灵活性C.革命性D.科学性3.王夫之是我国明末清初著名的思想家和哲学家,他在哲学上的贡献主要是总结和发展了中国传统的唯物主义。以下说法中最可能是他说的是()A.阴阳二气充满太虚,此外更无他物B.宇宙便是吾心,吾心即是宇宙C.理生万物,理在气先,理为气本D.人民,只有人民,才是创造世界历史的动力4.如图漫画带给我们的哲学启示是()A.重视主观能动性的充分发挥B.注意量的积累,抓住时机促质变C.重视外部条件对事物发展的影响D.尊重客观规律,按客观规律办事5.许多省份新高考采取“3+3”的模式。高一学生分科选择从原来的两种组合突然变成了20种组合方式,究竟选择哪种组合对自己最好,很多学生犹豫不决,出现焦虑情绪。其实人生历程中,最好的不一定是最合适的,最合适的才是最好的,这句话给我们的哲学启示是()①联系是客观的,人生历程中的联系不能够调整②联系是多样的,应该建立有利于人生的新联系③联系是必然的,要排除人生历程中的偶然联系④联系是有条件的,要把握人生历程中联系的条件A.①②B.②④C.①③D.③④6.推动长江经济带发展是关系国家发展全局的重大战略,长江经济带发展要坚持上中下游协同,加强生态保护修复和综合交通运输体系建设,打造高质量发展经济带。这要求我们()①立足局部,统筹全局②把握条件,综合思维③根据需要,建立联系④着眼整体,系统优化小学、初中、高中各种试卷真题知识归纳文案合同PPT等免费下载www.doc985.comA.①②B.①③C.②④D.③④7.面对疫情反弹,2022年春节期间,各地充分提醒、必要防控、严格流调,但有的地方曲解防疫规定,把“居家健康监测”等同于“居家隔离”,把“非必要不返乡”理解成“绝不能返乡”,有的地方盲目攀比,规定不分城市农村、风险高低,将核酸检测有效期缩短到3天……这种把要求简单化、管理刻板化、惩罚严苛化的“一刀切”的工作做法()①是主观思维超越客观实际存在的主观盲动②肯定了矛盾普遍性是通过特殊性表现出来的③是与一切从实际出发、实事求是背道而驰的④体现了矛盾的普遍性与特殊性是具体的历史的统一A.①②B.①③C.②④D.③④8.下面漫画《在阻止别人前进的同时,自己也停止了前进》表明()A.主要矛盾和次要矛盾相互依赖B.矛盾双方既相互对立又相互统一C.部分功能变化影响整体功能发挥D.矛盾同一性是绝对的,斗争性是相对的9.数字化网络作为新一代的大规模信息载体,日益演变为一种新的独立于自然环境之外的社会环境,而长期依靠其工作、生活的人势必受其影响,并会出现一些新的社会心理现象。这表明()A.社会意识具有相对独立性B.社会意识往往落后于社会存在C.社会存在决定社会意识D.社会意识对社会发展起积极的推动作用10.企业在进行战略规划时,往往会不经意间倾向于“竞争思维”,却忽视了合作的重要性,这种“重竞争、轻合作”的指导思想,导致双方即使有一定的合作基础,也难以达成最终的“牵手”,因为双方都以各自利益最大化为目标,致使谈判陷于僵局,不得不分道扬镳。这告诉我们()①利益立场在实践中影响人们的价值判断和价值选择②竞争和合作作为矛盾双方地位平等,不能厚此薄彼③矛盾的斗争性是绝对的,斗争性寓于同一性之中④整体离不开部分,关键部分统率着整体的发展A.①②B.①③C.②④D.③④11.接种疫苗的原理是人们通...

1、当您付费下载文档后,您只拥有了使用权限,并不意味着购买了版权,文档只能用于自身使用,不得用于其他商业用途(如 [转卖]进行直接盈利或[编辑后售卖]进行间接盈利)。
2、本站所有内容均由合作方或网友上传,本站不对文档的完整性、权威性及其观点立场正确性做任何保证或承诺!文档内容仅供研究参考,付费前请自行鉴别。
3、如文档内容存在违规,或者侵犯商业秘密、侵犯著作权等,请点击“违规举报”。

碎片内容

与本文档类似文档
高中 2023二轮专项分层特训卷•政治【统考版】3.5.docx
高中 2023二轮专项分层特训卷•政治【统考版】3.5.docx
免费
0下载
(人教版)第1部分 暑假衔接 16 作文之议论文写作(学生版)-2024年初升高语文暑假精品讲义.docx
(人教版)第1部分 暑假衔接 16 作文之议论文写作(学生版)-2024年初升高语文暑假精品讲义.docx
免费
0下载
高一上学期期中考试政治试题(解析版) (2).docx
高一上学期期中考试政治试题(解析版) (2).docx
免费
29下载
高中政治 必修1第4课   和平与发展(教师版)同步讲义.docx
高中政治 必修1第4课 和平与发展(教师版)同步讲义.docx
免费
20下载
高中政治 选择性必修2 同步讲义4.1 权利保障 于法有据(学生版).docx
高中政治 选择性必修2 同步讲义4.1 权利保障 于法有据(学生版).docx
免费
20下载
高中政治 选择性必修2 同步讲义2.2 尊重知识产权(教师版).docx
高中政治 选择性必修2 同步讲义2.2 尊重知识产权(教师版).docx
免费
7下载
8.2 联合国(练习)-【上好课】高二政治同步备课系列(部编版选择性必修一).docx
8.2 联合国(练习)-【上好课】高二政治同步备课系列(部编版选择性必修一).docx
免费
0下载
高一政治[13454394]4.3 习近平新时代中国特色社会主义思想 同步练习 -高中政治统编版必修一(Word版含答案).docx
高一政治[13454394]4.3 习近平新时代中国特色社会主义思想 同步练习 -高中政治统编版必修一(Word版含答案).docx
免费
28下载
高中政治 必修3  4,1 人民民主专政的本质:人民当家作主(同步练习)(解析版).doc
高中政治 必修3 4,1 人民民主专政的本质:人民当家作主(同步练习)(解析版).doc
免费
0下载
高中 思想政治·必修第三册课时作业(word)单元检测试卷(二).docx
高中 思想政治·必修第三册课时作业(word)单元检测试卷(二).docx
免费
0下载
高中政治 必修2  2022-2023学年高一上学期期中考试政治试题(解析版) (1).docx
高中政治 必修2 2022-2023学年高一上学期期中考试政治试题(解析版) (1).docx
免费
0下载
高中政治 必修3  【新教材精创】1.2.2 始终走在时代前列练习(1)(解析版).docx
高中政治 必修3 【新教材精创】1.2.2 始终走在时代前列练习(1)(解析版).docx
免费
0下载
(人教版)第2部分-暑假预习-第04讲《琵琶行》(课文自学+知识提要+巩固练习)-(学生版)新高一语文暑假衔接讲义.docx
(人教版)第2部分-暑假预习-第04讲《琵琶行》(课文自学+知识提要+巩固练习)-(学生版)新高一语文暑假衔接讲义.docx
免费
0下载
高中政治 选择性必修2 同步讲义2.2 尊重知识产权(学生版).docx
高中政治 选择性必修2 同步讲义2.2 尊重知识产权(学生版).docx
免费
3下载
精品解析:辽宁省阜新市第二高级中学2022-2023学年高一上学期期末考试政治试题(原卷版)_new.docx
精品解析:辽宁省阜新市第二高级中学2022-2023学年高一上学期期末考试政治试题(原卷版)_new.docx
免费
0下载
精品解析:河南省洛阳市孟津区第一高级中学2022-2023学年高一下学期期中达标测评政治试题(B卷)(原卷版)_new.docx
精品解析:河南省洛阳市孟津区第一高级中学2022-2023学年高一下学期期中达标测评政治试题(B卷)(原卷版)_new.docx
免费
0下载
高中政治 必修3  【新教材精创】第1-5课测试卷 提高篇(1)(解析版).docx
高中政治 必修3 【新教材精创】第1-5课测试卷 提高篇(1)(解析版).docx
免费
0下载
高中 2023二轮专项分层特训卷•思想政治【新教材】二部分.专题 04.docx
高中 2023二轮专项分层特训卷•思想政治【新教材】二部分.专题 04.docx
免费
0下载
高中 2023二轮专项分层特训卷•政治【统考版】3.9.docx
高中 2023二轮专项分层特训卷•政治【统考版】3.9.docx
免费
0下载
高中 2023二轮专项分层特训卷•思想政治【新教材】重难点23.docx
高中 2023二轮专项分层特训卷•思想政治【新教材】重难点23.docx
免费
0下载
我的小文库
实名认证
内容提供者

提供高质量免费文档试卷下载,如果满意请告诉您身边的人,如果不满意请告诉我们,您的意见对于我们很重要,是我们不断进步的动力

相关文档

阅读排行

确认删除?
回到顶部
客服号
  • 客服QQ点击这里给我发消息
QQ群
  • QQ群点击这里加入QQ群
提交所需资料详情,我们来帮找资料